STMicroelectronics STEVAL-MKI190V1 Adapterboard
Das STEVAL-MKI190V1 Adapterboard von STMicroelectronics ist zur Evaluierung der Funktionsweise der LISDTW12 MEMS-Bewegungssensoren mit Digitalausgang konfiguriert. Die LISDTW12 Sensoren verfügen über einen integrierten 32-Stufen-FIFO-Buffer (First-In-First-Out), die das Speichern von Daten ermöglicht, um die Intervention durch den Host-Prozessor einzuschränken. Das STEVAL-MKI190V1 Board kann in einen DIL24-Standardsockel gesteckt werden und bietet die vollständige LISDTW12-Pinbelegung. Das Board wird einsatzbereit mit den erforderlichen Entkopplungskondensatoren auf der VDD-Stromversorgungsleitung geliefert.Das STEVAL-MKI190V1 wird vom STEVAL-MKI109V3 Motherboard unterstützt. Das STEVAL-MKI109V3 Motherboard enthält einen 32-Bit-Hochleistungs-Mikrocontroller, der als Brücke zwischen dem Sensor und PC fungiert, auf dem die herunterladbare grafische Benutzeroberfläche (Unico GUI) bzw. dedizierte Software-Routinen für benutzerdefinierte Applikationen verwendet werden kann. Dieses Adapterboard bietet eine effektive Lösung für ein schnelles System-Prototyping und eine Bauteil-Evaluierung direkt innerhalb der benutzereigenen Applikation.
Merkmale
- Vollständige LISDTW12-Pinbelegung für einen DIL24-Standardsockel
- RoHS-konform
- Vollständig kompatibel mit den STEVAL-MKI109V3 Motherboards
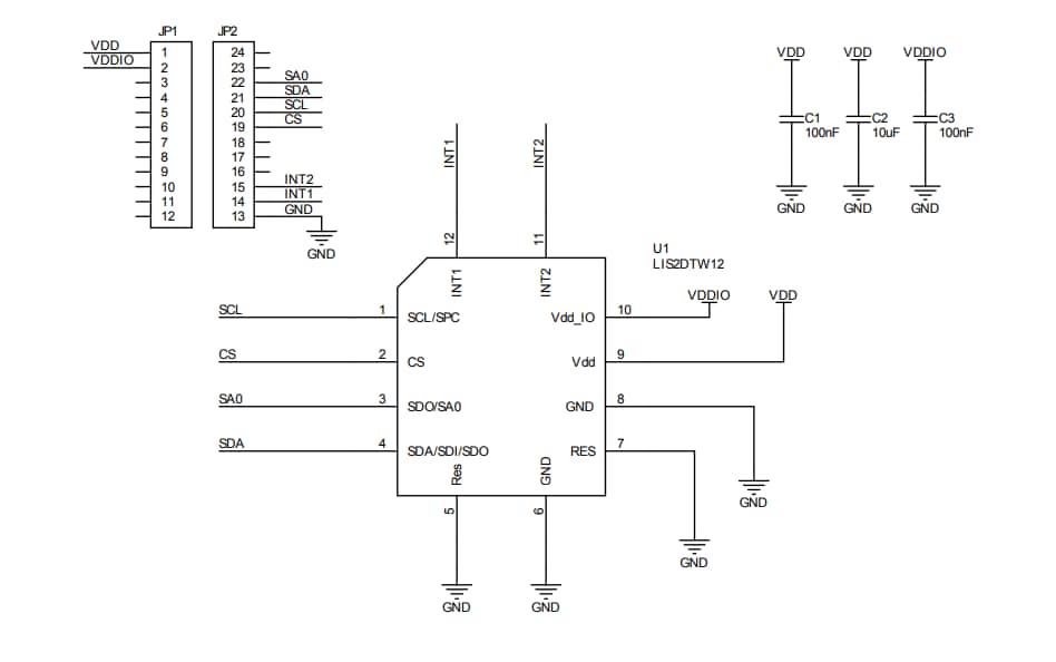
Schaltplan
Layout
Veröffentlichungsdatum: 2019-05-09
| Aktualisiert: 2024-02-22
