STMicroelectronics STEVAL-MKI203V1K Temperatursonden-Kit
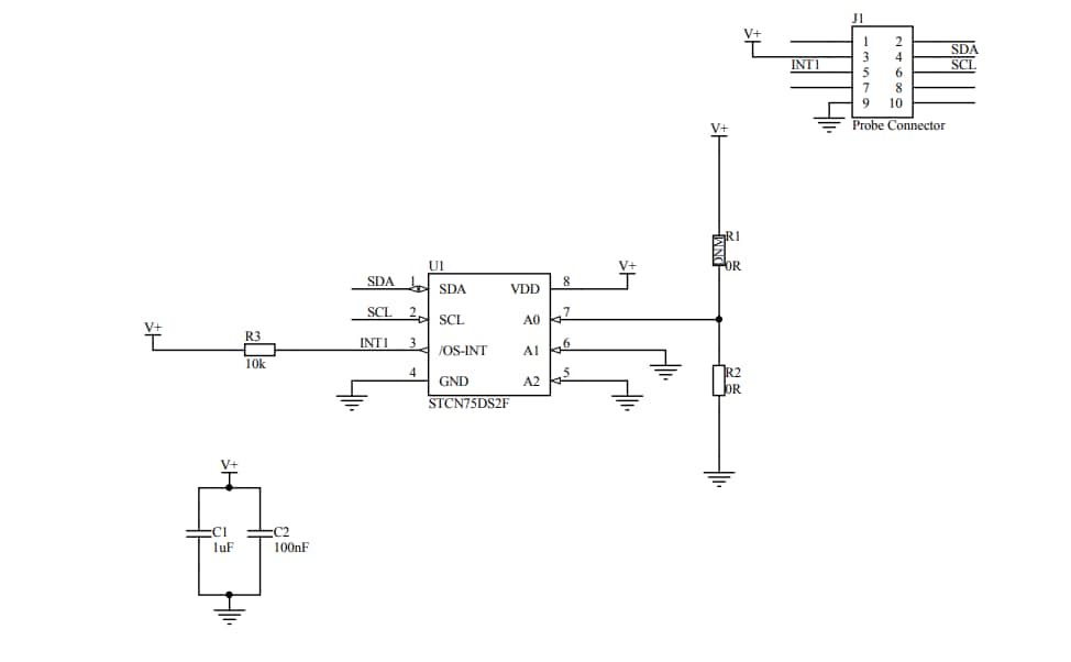
Das STEVAL-MKI203V1K Temperatursonden-Kit von STMicroelectronics enthält eine Sonde mit einem STCN75 Temperatursensor, die über ein Flachkabel mit dem STEVAL-MKIGIBV1 Adapterboard verbunden ist. Die STEVAL-MKI203V1K Kit verbindet sich mit dem STEVAL-MKI109V3 Motherboard. Das STEVAL-MKI203V1K kann aufgrund seiner kleinen Gehäuseabmessungen auf eine sehr dünne Sonde montiert werden. Dies ermöglicht die Aufzeichnung von Temperaturwerten, die nicht durch die Wärme von anderen elektronischen Komponenten oder Boards beeinflusst werden.Das STEVAL-MKIGIBV1 kann in einen DIL24-Standardsockel eingesteckt werden und bietet die vollständige STCN75-Pinbelegung. Das Kit wird einsatzbereit mit den erforderlichen Entkopplungskondensatoren auf der VDD-Stromversorgungsleitung geliefert. Das STEVAL-MKI109V3 Motherboard verfügt über einen 32-Bit-Hochleistungs-Mikrocontroller, der als Brücke zwischen dem Sensor und einem PC dient. Darüber hinaus werden die kostenlose Unico-GUI grafische Benutzeroberfläche oder dedizierte Software-Routinen für benutzerangepasste Applikationen vom MCU betrieben.
Merkmale
- Benutzerfreundliches STCN75-Board
- Vollständige STCN75-Pinbelegung für einen DIL24-Standardsockel
- RoHS-konform
- Vollständig kompatibel mit und STEVAL-MKI109V3 Motherboards
- WEEE-konform
Schaltplan
Veröffentlichungsdatum: 2019-05-09
| Aktualisiert: 2024-02-23
