STMicroelectronics STSPIN820 Schrittmotortreiber

Der STMicroelectronics STSPIN820 Schrittmotortreiber enthält eine Steuerlogik und eine niedrige RDSON-Leistungsstufe und ist in einem kleinen QFN-Gehäuse von 4x4 mm untergebracht. Der STSPIN820 integrierte Controller des Schrittmotortreibers implementiert PWM-Stromsteuerung mit fester Aus-Zeit und einer Mikroschrittauflösung bis zu einem 1/256 pro Schritt. Dieser Schrittmotortreiber kann in einen niedrigen Verbrauchszustand gezwungen werden und bietet Schutzfunktionen wie Überstrom, Übertemperatur und Kurzschlussschutz. Zu den typischen Applikationen gehören 3D-Drucker, medizinische Geräte, POS, Robotik, industrielle 2D-Drucker sowie Textil- und Nähmaschinen.

Merkmale

  • 7 V bis 45 V Betriebsspannung
  • Maximaler Ausgangsstrom 1,5 A
  • RDSON HS + LS = 1 Ω Typ.
  • Mikroschritte bis zu 1/256 pro Schritt
  • Stromsteuerung mit programmierbarer Aus-Zeit
  • Strommessung auf Basis des externen Shunt-Widerstands
  • Vollständiger Schutzsatz
  • Nicht dissipativer Überstromschutz
  • Kurzschlussschutz
  • Unterspannungssperre
  • Thermischer Shutdown
  • Geringer Standby-Stromverbrauch

Applikationen

  • 3D-Drucker
  • Medizinische Ausstattung
  • Industrielle 2D-Drucker
  • Näh- und Textilmaschinen
  • Videoüberwachung (CCTV ), Sicherheit und Dome-Kameras
  • ATM- und Geldsortieranlagen
  • Büro- und Heimautomatisierung
  • POS
  • Robotik

STSPIN eBook

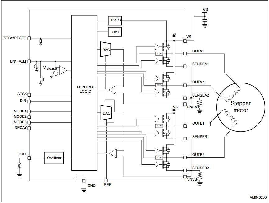
Blockdiagramm - STMicroelectronics STSPIN820 Schrittmotortreiber

STSPIN820 Blockdiagramm

Blockdiagramm - STMicroelectronics STSPIN820 Schrittmotortreiber
Veröffentlichungsdatum: 2017-11-27 | Aktualisiert: 2022-06-23