STMicroelectronics VIPer0P Nullstrom-Offline-Hochspannungswandler
Die VIPer0P Nullstrom-Offline-Hochspannungswandler von STMicroelectronics enthalten einen stoßentladungsfesten 800V-Hochleistungs-MOSFET mit PWM-Strommodus-Steuerung. Dieser Leistungs-MOSFET mit 800 V Durchschlagspannung ermöglicht die Anlegung eines erweiterten Eingangsspannungsbereichs und die Verringerung der Größe der DRAIN-Snubber-Schaltung.Die VIPer0P ICs haben einen sehr geringen Stromverbrauch und werden mit der Impulsfrequenzmodulation bei geringer Last betrieben. Dadurch können mit diesen ICs die strengsten Energiesparvorschriften erfüllt werden. Durch die Nullstrommodusfunktion (ZPM) können diese Hochspannungswandler in einem Leerlaufzustand betrieben werden, bei dem das System vollkommen abgeschaltet wird. Ein Mikrocontroller kann leicht an die ICs für ein intelligentes ZPM-Management angeschlossen und während dem Leerlaufzustand durch den IC versorgt werden. Die Viper0p ICs unterstützen das Design von Sperr-, Abwärts- und Auf-/Abwärtswandlern.
Merkmale
- Intelligente Standby-Architektur mit Nullstrommodus (ZPM)
- ZPM-Management kann mit einem MCU mühelos durchgeführt werden
- Ein stoßentladungsfester 800V-Leistungs-MOSFET ermöglicht die Abdeckung eines sehr großen VAC-Eingangsbereichs
- Embedded HV-Einschaltfunktion und Sensor-FET
- Strommodus-PWM-Controller
- Drain-Strombegrenzungsschutz (OCP)
- Großer Spannungsversorgungsbereich: 4,5 V bis 30 V
- Durch eine Selbstversorgungsoption können Hilfsspannungswicklungs- oder Vorspannungsbauteile entfernt werden
- Reduzierter Stromverbrauch beim Systemeingang:
- Weniger als 4 mW bei 230 VAC im ZPM
- Weniger als 10 mW bei 230 VAC bei Nulllast
- Weniger als 400 mW bei 230 VAC bei 250mW-Last
- Sicherer automatischer Neustart nach einer Fehlerbedingung
- Hysteretische thermische Abschaltung
- Jitter-Schaltfrequenz verringert die Kosten für EMI-Filter:
- 60 kHz ±7 % (Typ L)
- 120 kHz ±7 % (Typ H)
- Integrierter I/O mit 1,2 V Referenz und separate Masse für eine einfache Einstellung von negativer Spannung
- Schutzfunktionen mit automatischem Neustart:
- Überlast/Kurzschluss (OLP), max. Tastverhältnis und VCC-Klemme
- Pulse-Skipping-Schutz zur Verhinderung von Fließverlust
- Embedded thermische Abschaltung
- Eingebauter Sanftanlauf für eine verbesserte Systemzuverlässigkeit
Applikationen
- SNT für Haushaltsgeräte, Heimautomatisierung, Industrie-, Beleuchtungs- und Verbraucherapplikationen
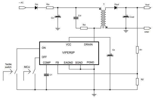
VIPer0P Applikations-Schaltung
VIPer0P Blockdiagramm
Veröffentlichungsdatum: 2019-01-24
| Aktualisiert: 2024-01-22
