STMicroelectronics VIPer11 Hochspannungswandler
STMicroelectronics VIPer11 Hochspannungswandler sind energiesparende, netzunabhängige Hochspannungswandler. Diese Wandler sind in einen Avalanche-festen 800V-Leistungs-MOSFET mit PWM-Strommodussteuerung intelligent integriert. Der Leistungs-MOSFET mit 800 V Durchbruchspannung ermöglicht die Anlegung eines erweiterten Eingangsspannungsbereichs und die Verringerung der Größe der DRAIN-Snubber-Schaltkreise. Der VIPer11 IC hat einen sehr geringen Stromverbrauch und wird mit der Pulsfrequenzmodulation bei geringer Last betrieben. Dadurch können mit diesem IC die strengsten Energiesparstandards erfüllt werden. Diese Wandler verfügen über einen integrierten Hochspannungs-Anlauf- und Sensor-FET, einen Strommodus-PWM-Controller, eine Systemzuverlässigkeit und einen Drain-Strombegrenzungsschutz. Zu den typischen Applikationen gehören stromsparende SNTs für Haushaltsgeräte, Verbraucher, Industrie, Heimautomatisierung und stromsparende Adapter.Merkmale
- Avalanche-fester 800V-Leistungs-MOSFET ermöglicht einen sehr großen VAC-Eingangsspannungsbereich
- Embedded Hochspannungs-Anlauf- und Sensor-FET
- Strommodus-PWM-Controller
- Drain-Strombegrenzungsschutz (OCP)
- Großer Spannungsversorgungsbereich: 4,5 V bis 30 V
- Reduzierter Stromverbrauch beim Systemeingang:
- < 10 mW bei 230 VAC im Nulllast-Zustand
- < 400 mW bei 230 VAC mit 250 mW Last
- Jitter-Schaltfrequenz verringert die Kosten für EMI-Filter:
- 30 kHz ±7 % (Typ X)
- 60 kHz ±7 % (Typ L)
- Integrierter I/O mit 1,2 V Referenz
- Schutzfunktionen mit automatischem Neustart:
- Überlast/Kurzschluss (OLP)
- Leitungs- oder Ausgangs-OVP
- Tastzyklus-Zähler (max.)
- VCC-Klemme
- Pulse-Skipping-Schutz zur Verhinderung von Fließverlust
- Integrierter Übertemperaturschutz
- Eingebauter Sanftanlauf für eine verbesserte Systemzuverlässigkeit
Applikationen
- Stromsparendes SNT:
- Haushaltsgeräte
- Heimautomatisierung
- Industrie
- Verbraucher
- Beleuchtung
- Stromsparender Adapter
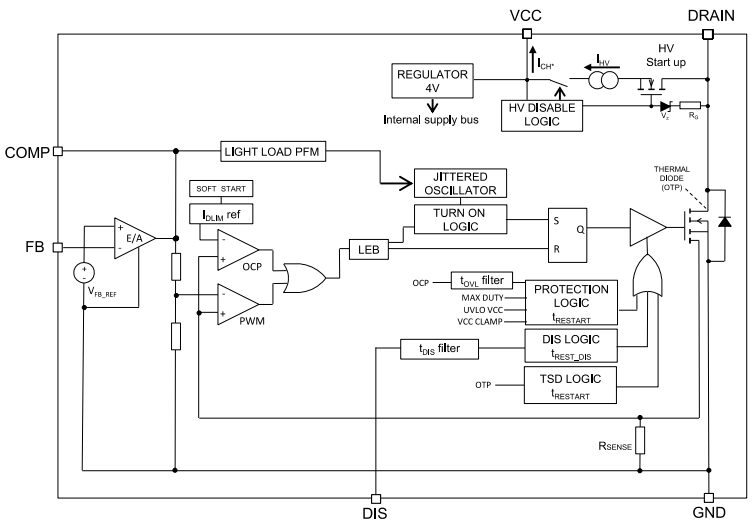
VIPer11B Hochspannungswandler Blockdiagramm
Veröffentlichungsdatum: 2018-06-27
| Aktualisiert: 2025-05-15
