STMicroelectronics VIPer31 Hochspannungs-Wandler

Der STMicroelectronics VIPer31 Hochspannungswandler enthält einen Avalanche-robusten 800-V-Leistungs-MOSFET mit PWM-Strommodussteuerung in einem kompakten SO-16-Gehäuse. Der Durchschlag von 800 V ermöglicht einen erweiterten Eingangsspannungsbereich und reduziert die Größe der DRAIN-Snubber-Schaltung. Der VIPer31 bietet einen sehr geringen Stromverbrauch und wird mit der Impulsfrequenzmodulation bei geringer Last betrieben, wodurch die Einhaltung der strengsten Energiesparstandards ermöglicht wird. Überspannungs- und Unterspannungsschutzfunktionen mit separaten und einstellbaren Interventionsschwellenwerten sind auf den OVP- bzw. UVP-Pins verfügbar. Der UVP kann auch als Sperreingang für alle SNTs mit einem extrem niedrigen Eingangs-Reststromverbrauch verwendet werden. Die integrierte HV-Einschaltfunktion, der Sensor-FET, der Fehlerverstärker und ein Oszillator mit Frequenzjitter ermöglichen das Design einer vollständigen Applikation mit einer minimalen Anzahl von Komponenten.

Der VIPer31 Hochspannungswandler verfügt über einen großen Betriebstemperaturbereich von -40 °C bis +150 °C und unterstützt Flyback-, Buck- und Buck-Boost-Topologien.

Merkmale

  • Avalanche-robuster 800-V-Leistungs-MOSFET zur Abdeckung eines extrem großen VAC-Eingangsbereichs
  • Embedded-HV-Einschaltfunktion und -Sensor-FET
  • Strommodus-PWM-Controller
  • Drainstrom-Begrenzungsschutz (OCP): 850 mV 
  • Großer Versorgungsspannungsbereich: 4,5 V bis 30 V
    • < 20 mW bei 230 VAC bei Nulllast
    • < 430 mW bei 230 VAC, Ausgangslast von 250 mW
    • Die Schaltfrequenz verringert die Kosten für EMI-Filter: 132 kHz ±7 % (Typ H)
  • Embedded-I/O mit 1,2-V-Referenz
  • Integrierter Sanftanlauf für eine verbesserte Systemzuverlässigkeit
  • Schutzfunktionen mit automatischem Neustart
    • Überlast/Kurzschluss (OLP)
    • Thermische Abschaltung
    • Überspannung
  • Schutzfunktionen ohne automatischen Neustart
    • Pulse-Skipping-Schutz zur Verhinderung von Fließverlust
    • Unterspannungssperrfunktion
    • Maximales Tastverhältnis
  • Sperrschicht-Betriebstemperaturbereich: -40 °C bis +150 °C
  • SO16N-Gehäuse

Applikationen

  • Stromsparende Schaltnetzteile (SNT) für Haushaltsgeräte, Hausautomatisierung, Industrie, Unterhaltungselektronik, Beleuchtung
  • Stromsparender Adapter

Videos

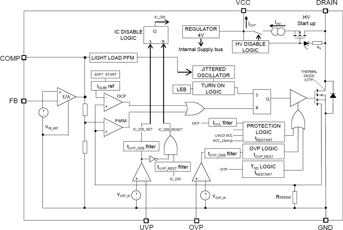
Blockdiagramm

Blockdiagramm - STMicroelectronics VIPer31 Hochspannungs-Wandler

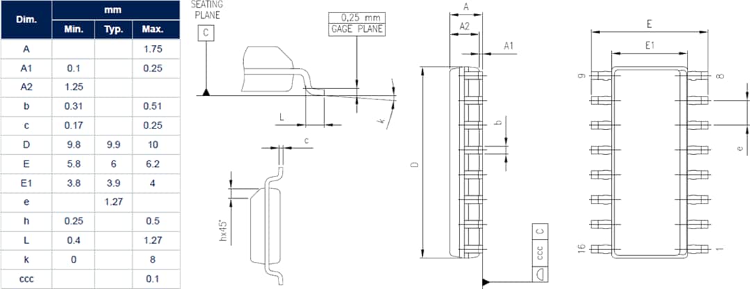
Gehäuseabmessungen

Technische Zeichnung - STMicroelectronics VIPer31 Hochspannungs-Wandler
Veröffentlichungsdatum: 2020-06-10 | Aktualisiert: 2025-01-10