STMicroelectronics STEVAL-VP22201B Evaluierungsboard

Das STEVAL-VP22201B Evaluierungsboard von STMicroelectronics enthält einen isolierten Sperrwandler von 5 V bis 1,8 W, der für Universal-Applikationen von 85 bis 265 VAC ausgelegt ist. Das Referenzdesign basiert auf dem VIPer222XSTR Offline-Hochspannungswandler. Der VIPer222XSTR der VIPerPlus-Produktfamilie bietet einen 730-V-Leistungs-MOSFET und eine PWM-Strommodusregelung. Der VIPer222XSTR wird bei einer festen Frequenz von 30 kHz mit einem Frequenzjitter betrieben, um die Einhaltung der Standards in Bezug auf elektromagnetische Störungen zu ermöglichen.

Merkmale

  • Built around the VIPer222XSTR offline high-voltage converter
  • Compact size
  • Tight line and load regulation over the entire input and output range
  • Meets IEC55022 Class B conducted EMI even with reduced EMI filter, thanks to frequency jittering
  • RoHS compliant

Merkmale

  • Universaleingangs-Netzbereich: 85 bis 265 VAC
  • Frequenz: 50 bis 60 Hz
  • Ausgangsspannung: 5 V
  • Ausgangsstrom: 360 mA
  • Sehr kompakte Größe
  • Standby-Stromverbrauch: < 18 mW bei 230 VAC
  • Enge Leitungs- und Lastregelung über den gesamten Eingangs- und Ausgangsbereich
  • Erfüllt dank der Frequenz-Jitter-Funktion die Anforderungen für leitungsgebundene EMI gemäß IEC55022 Klasse B selbst mit reduziertem EMI-Filter
  • RoHS-konform

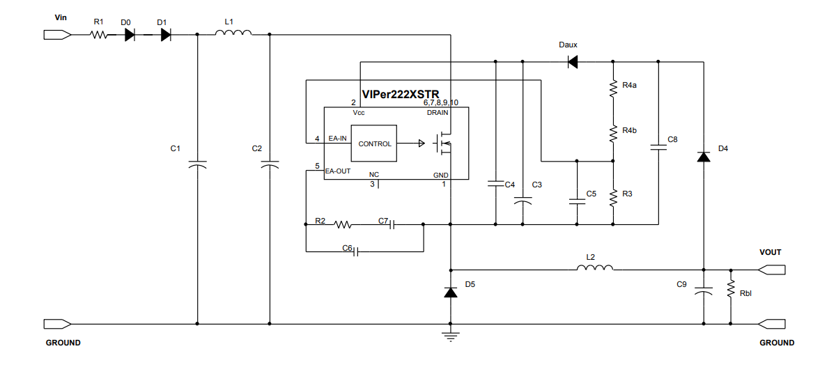
Schaltplan-Diagramm

Schaltplan - STMicroelectronics STEVAL-VP22201B Evaluierungsboard

Übersicht

STMicroelectronics STEVAL-VP22201B Evaluierungsboard
Veröffentlichungsdatum: 2020-02-28 | Aktualisiert: 2025-01-13