STMicroelectronics VND7E025AJ Evaluierungsboard
Das STMicroelectronics VND7E025AJ Evaluierungsboard ist ein Einkanal-High-Side-Treiber, der die VIPower-Technologie enthält. Dieses Evaluierungsboard steuert geerdete 12-V-Automotive-Lasten über eine CMOS-kompatible Schnittstelle von 3 V und 5 V an und bietet Schutz- und Diagnosefunktionen. Das VND7E025AJ Evaluierungsboard integriert erweiterte Schutzfunktionen, wie z. B. Laststrombegrenzung, aktives Überlastungs-Management durch Leistungsbegrenzung und Übertemperatur-Abschaltung mit konfigurierbarem Latch-Off. Dieses Evaluierungsboard verfügt über einen dedizierten Multifunktions-Multiplex-Analogausgangs-Pin, einen Messfreigabe-Pin und einen Betrieb mit extrem niedriger Spannung für tiefe Kaltstart-Applikationen. Zu den typischen Applikationen gehören ohmsche Automotive-Lasten, induktive Lasten, kapazitive Lasten, eine geschützte Versorgung für FAS-Systeme (Radargeräte und Sensoren) und Automotive-Scheinwerfer.Merkmale
- Einfaches Einzel-IC-Applikationsboard für den VN7E025AJ dediziert
- Bietet elektrische Konnektivität und Kühlkörper für ein einfaches Prototyping
- Betrieb mit extremer niedriger Spannung für tiefe Kaltstartapplikationen
- Smart-Einkanal-High-Side-Treiber mit analoger CurrentSense-Rückkopplung
- Sehr niedriger Standby-Strom
- Analoge Rückkopplung des Laststroms mit proportionalem Präzisions-Stromspiegel
- Anzeige für Überlast und Kurzschluss-zu-Masse (Leistungsbegrenzung) und Anzeige der thermischen Abschaltung
- Open-Load-Erkennung im OFF-Zustand
- Ausgangskurzschluss zu VCC-Erkennung
- Messaktivierung/-Deaktivierung
- Bietet verschiedene Arten von Schutzfunktionen, wie z. B. Unterspannungs-Abschaltung, Überspannungsklemme, Laststrombegrenzung, Selbstbegrenzung von schnellen thermischen Transienten und elektrostatischen Entladungsschutz
- Konfigurierbarer Latch-off bei Übertemperatur oder Leistungsbegrenzung mit dediziertem Fehler-Reset-Pin
- Erdungsverlust und VCC-Verlust
- Batterie-Umpolung mit externen Komponenten
Applikationen
- Widerstandsfähige, induktive und kapazitive Automotive-Lasten
- Geschützte Versorgung für FAS-Systeme:
- Radargeräte
- Sensoren
- Automotive-Scheinwerfer
Technische Daten
- Kompatibel mit 3 V und 5 V CMOS-Ausgängen
- Transientenversorgungsspannung von max. 40 V
- Betriebsspannungsbereich von 4 V bis 28 V
- Einschaltwiderstand von 27 mΩ (typisch)
- Strombegrenzung von 61 A
- Standby-Strom von 0,5 µA (max.)
Additional Resources
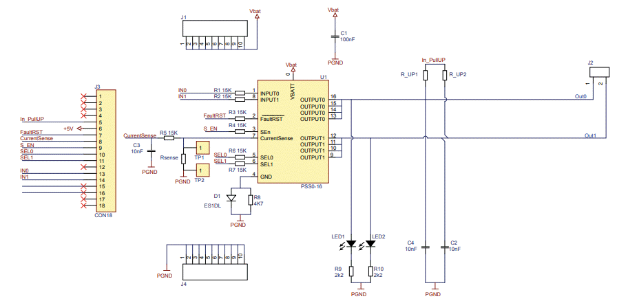
Schaltplan-Diagramm
Übersicht
Veröffentlichungsdatum: 2019-11-19
| Aktualisiert: 2024-02-26
