STMicroelectronics EVLMG1LPBRDR1 GaN-basiertes Halbbrücken-Leistungsmodul
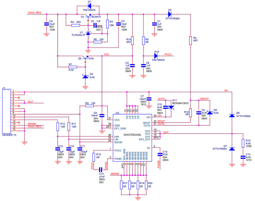
Das EVLMG1LPBRDR1 GaN-basierte Halbbrücken-Leistungsmodul von STMicroelectronics ist mit dem MASTERGAN1L ausgestattet, der schnell Topologien erzeugt, ohne dass ein vollständiges PCB-Design erforderlich ist. Das Modul ist für den Betrieb in einer LLC-Applikation feinabgestimmt und bietet Low-Side-Widerstände, die auf Null eingestellt sind und zwei externe Bodydioden, die parallel mit jedem Halbbrücken-GaN verbunden sind. Das Modul kann auch ganz einfach in Applikationen mit aktiver Klemme oder resonantem Spitzenstrommodus mit Flyback arbeiten, wenn der Low-Side-Messwiderstand ordnungsgemäß angepasst und die parallelen Dioden entfernt werden.Zwei alternative 6 V Linearregler sind in die PCB integriert: ein einfacher, kostengünstiger Regler und ein präziserer temperaturunabhängiger Regler. Dank der externen Bootstrap-Diode und des Kondensators wird eine ordnungsgemäße Versorgung für VCC, PVCC und Vbo bereitgestellt. Das Modul akzeptiert nur separate Treibersignale und die Verzögerungszeit kann durch Anpassung eines dedizierten RC-Filters moduliert werden.
Merkmale
- GaN-Halbbrücken-Tochterboard, das mit dem MASTERGAN1L ausgestattet ist und sich für Leistungsapplikationen eignet, die eine schnelle Aktivierungszeit erfordern
- Integrierte, unabhängig voneinander einstellbare Totzeiten für LIN- und HIN-Signale
- Integrierte alternative Option für 6 V
- Diskrete Bootstrap-Diode und Kondensator für Hochfrequenzlösungen
- Einstellbarer Low-Side-Shunt für Spitzenstrommodus-Steueralgorithmen
- Externe parallele Bodydioden zur Erfüllung der LLC-Applikationsanforderungen
- 45 °C/W thermischer Widerstand zwischen Sperrschicht und Umgebung (ohne forcierte Luftströmung) zur Evaluierung großer Leistungstopologien
- 30 mm x 40 mm Breite FR-4 PCB
- RoHS-konform
Applikationen
- LLC/High-End-Unterhaltungselektronik
- Aktive Klemme oder resonanter Spitzenstrommodus mit Flyback
Schaltplan
Veröffentlichungsdatum: 2023-11-06
| Aktualisiert: 2023-11-28
