STMicroelectronics EVLSRK1000B-PF Demonstrationsboard
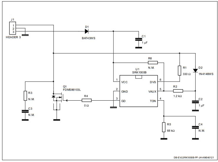
Das STMicroelectronics EVLSRK1000B-PF Demonstrationsboard ist zur Evaluierung des SRK1000B Synchrongleichrichtungs-Controllers ausgelegt. Der SRK1000B adaptive Controller implementiert einen Steuerungsschaltplan, der speziell für eine sekundärseitige Synchrongleichrichtung in Sperrwandlern ausgelegt ist und Hochstrom-Gate-Drive-Ausgänge für die Ansteuerung eines n-Kanal-Leistungs-MOSFETs bietet.Das EVLSRK1000B-PF kann sowohl in Quasi-Resonanz-Applikationen als auch in gemischten DCM-CCM-Applikationen mit Festfrequenz (FF) betrieben werden. Das Board wird mit einer Einstellung geliefert, die sich für QR-Applikationen eignet. Das Bauteil kann in FF-Applikationen mit einem in C4 hinzugefügten 100-pF-Kondensator verwendet werden. Ein 68-kΩ-Widerstand (R5) ist auf dem TON-Pin vorhanden, der das Ausblenden nach dem Einschalten auf ca. 0,8 µs festlegt. Das EVLSRK1000B-PF enthält den SR-MOSFET FDMS86103L (PowerFLAT-5x6-Gehäuse) und kann einfach als Ersatz für Gleichrichterdioden in einen bestehenden Wandler eingesetzt werden.
Merkmale
- Synchroner Gleichrichter für Sperrwandler mit fester Einschalt- und adaptiver Ausschaltfunktion
- VCC-Bereich: 3,5 V bis 32 V
- Maximale DVS-Betriebsspannung: 90 V
- Maximale Frequenz: 500 kHz
- Interner Gate-Drive für n-Kanal-MOSFETs
- SR-MOSFET-Typ: FDMS86103L Logikpegel (100 V bis 12 mΩ) PowerFLAT-5x6-Gehäuse
Schaltplan
Veröffentlichungsdatum: 2019-02-14
| Aktualisiert: 2024-01-30
