STMicroelectronics LDBL20 Linearregler-ICs mit niedrigem Ruhestrom
STMicroelectronics LDBL20 Linearregler-ICs mit niedrigem Ruhestrom ist der kleinste 200mA-LDO der Welt. Der LDBL20 verfügt über einen Eingangsspannungsbereich von 1,5 V bis 5,5 V. Die ICs sind im neuen extrem kleinen STSTAMP™-Gehäuse verfügbar, wodurch maximale Platzeinsparungen erreicht werden können. Diese Bauteile werden am Ausgang mit einem Keramikkondensator stabilisiert. Diese LDBL20 ICs sind für stromsparende batteriebetriebene Applikationen geeignet. Die ICs verfügen über eine sehr niedrige Dropout-Spannung, einen niedrigen Ruhestrom und rauscharme Funktionen. Zu den typischen Applikationen gehören Handys, Tablets, Wearables und tragbare Media-Player.Merkmale
- Eingangsspannungsbereich: 1,5 V bis 5,5 V
- Extrem niedrige Dropout-Spannung:
- 200 mV bei 200 mA Last (typisch)
- Sehr niedriger Ruhestrom:
- 20 μA typisch bei Nulllast
- 0,03 μa im Aus-Zustand (typisch)
- ±1,5 % bei 25 °C Ausgangsspannungstoleranz
- Garantierter Ausgangsstrom von 200 mA
- Hohe PSRR:
- 80 dB bei 1 kHz
- 50 db bei 100 kHz
- Eine große Auswahl von Ausgangsspannungen sind auf Anfrage erhältlich:
- 0,8 V bis zu 5,0 V in 50mV-Schritten
- Logik-gesteuerte elektronische Abschaltung
- Interner Soft-Start
- Optionale Ausgangsspannungsentladungsfunktion
- COUT = 0,47 μF kompatibel mit Keramikkondensator
- Interner Konstantstrom und thermischer Schutz
- Erhältlich in einem STSTAMP™-Gehäuse von 0,47 x 0,47 mm²
- Betriebstemperaturbereich: -40 °C bis 125 °C
Applikationen
- Handys
- Tablet
- Digitalkameras (DSC)
- Wearables
- Tragbare Media-Player
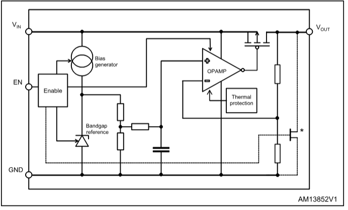
LDBL20 Blockdiagramm
LDBL20 Applikations-Schaltung
Veröffentlichungsdatum: 2016-03-29
| Aktualisiert: 2024-04-23
