STMicroelectronics LSM6DSV320X 6-Achsen-Beschleunigungssensor (IMU)
Die LSM6DSV320X 6-Achsen-Trägheitsmesseinheit (IMU) von STMicroelectronics ist eine hochentwickelte IMU, die einen digitalen 3-Achsen-Low-G-Beschleunigungsmesser, einen digitalen 3-Achsen-High-G-Beschleunigungsmesser und ein digitales 3-Achsen-Gyroskop enthält. Diese IMU von STMicroelectronics wurde entwickelt, um präzise Bewegungserkennungs- und Sensorfusionsfunktionen zu ermöglichen, wodurch sie sich hervorragend für die Autounfallerkennung, Sportüberwachung und IoT-Geräte (Internet of Things) eignet. Die LSM6DSV320X verfügt über eine Vierkanal-Architektur, die Beschleunigungs- und Drehratendaten auf vier separaten Kanälen verarbeitet, die jeweils über eine dedizierte Konfiguration, Verarbeitung und Filterung verfügen. Darüber hinaus unterstützt das Bauteil eine Embedded-KI und Sensorfusion über eine endliche Zustandsmaschine (FSM) für eine konfigurierbare Bewegungsverfolgung und einen Machine Learning Core (MLC) für die Kontextwahrnehmung.Die LSM6DSV320X bietet eine adaptive Selbstkonfiguration (ASC), die das Bauteil basierend auf spezifischen Bewegungsmustern oder Entscheidungsbaumausgängen vom MLC automatisch in Echtzeit neu konfiguriert. Darüber hinaus enthält dieser IMU einen dedizierten Beschleunigungsmessersensor mit hoher g für die Stoßerkennung, wodurch er sich für Applikationen eignet, die eine robuste Aufprallerkennung erfordern. Andere bemerkenswerte Funktionen umfassen ein smart-FIFO mit bis zu 4,5 KB für ein effizientes Datenmanagement und Standard-Interrupts, wie z. B. Freifall, Aktivierung, 6D-/4D-Ausrichtung, Klick-/Doppelklick, High-g-Aktivierung und High-g-Stöße. Die LSM6DSV320X ist zur Optimierung des Stromverbrauchs des Systems ausgelegt und bietet zugleich ein „smart, always-aware“-Erlebnis.
Merkmale
- Vierkanal-Architektur für UI, EIS, OIS und High-g-Datenverarbeitung
- „Smart, always-aware“-Erlebnis für die Optimierung der Systemleistung
- Smart-FIFO bis zu 4,5 KB Datenpufferung, Daten können zwei- oder dreifach komprimiert werden
- 100-%-Wirkungsgrad mit flexiblen Konfigurationen und Partitionierung
- Möglichkeit zum Speichern des Zeitstempels
- Dual-Beschleunigungsmesserkanäle
- Low-g-Kanal ±2 g, ±4 g, ±8 g und ±16 g bei Vollausschlag
- High-g-Kanal ±32 g, ±64 g, ±128 g, ±256 g und ±320 g bei Vollausschlag
- Vollausschlag: ±250 dps, ±500 dps, ±1.000 dps, ±2.000 dps und ±4.000 dps
- Serielle SPI/I2C- und MIPI-I3C® v1.1-Schnittstelle mit Hauptprozessordaten-Synchronisierung
- Hilfs-SPI und MIPI I3C v1.1 für OIS-Datenausgang für Gyroskop und Beschleunigungsmesser
- Sensor-Hub mit bis zu sechs Sensoren
- Zwei interne (Beschleunigungsmesser und Gyroskop)
- Vier externe Sensoren
- OIS-konfigurierbar von der Hilfs- oder Primärschnittstelle
- EIS-dedizierter Kanal auf der Primärschnittstelle mit dedizierter Filterung
- Fortschrittlicher Schrittzähler, Schrittdetektor und Schrittzähler
- Signifikante Bewegungserkennung, Neigungserkennung
- Freifall-, Aufweck-, 6D-/4D-Ausrichtung, Klick-/Doppelklick-, High-g-Aktivierungs- und High-g-Stoßereigniserkennungs-Interrupts (vollständig konfigurierbar)
- Programmierbare endliche Zustandsmaschine für Beschleunigungsmesser (High-g und Low-g), Gyroskop und externe Sensordatenverarbeitung mit hoher Rate bei 960 Hz
- Machine Learning Core mit exportierbaren Funktionen und Filtern für KI-Applikationen
- Embedded adaptive Selbstkonfiguration (ASC)
- Embedded-Sensorfusion-Algorithmus mit geringem Stromverbrauch (SFLP)
- Integrierter Temperatursensor
- Unabhängige I/O-Versorgung
- 1,62 V bis 3,6 V I2C-Spannungsbereich
- Erweiterter Spannungsbereich: 1,08 V bis 3,6 V SPI/MIPI I3C
- Versorgungsstrom im Kombi-Hochleistungsmodus
- 6-Achsen-Konfiguration bei 0,67 mA
- 9-Achsen-Konfiguration bei 0,80 mA
- Maximaler HBM-ESD-Schutz: 2 kV
- -40 °C bis +85 °C Betriebstemperaturbereich
- Kompakter 2,5 mm x 3 mm x 0,83 mm Footprint, LGA-14L-Gehäuse
- ECOPACK und RoHS-konform
Applikationen
- IoT- und vernetzte Geräte
- Bestandsverfolgung
- Smartphones und handheld-Geräte
- Autounfall- und Erschütterungserkennung
- Wearables
- Bewegungsverfolgung und Gestenerkennung
- Applikationen mit Augmented Reality (AR), Virtual Reality (VR), Mixed Reality (MR)
- Indoor Navigation
- EIS und OIS für Kameraapplikationen
- Vibrationsüberwachung und -kompensation
Ressourcen
- TN0018– Leitfaden zur Handhabung, Montage und Löten von MEMS-Bauteilen
- DT0064 Design-Tipp– Rauschanalyse und -identifikation in MEMS-Sensoren: Allan-, Zeit-, Hadamard-, Überlappungs-, modifizierte und Gesamtvarianz
- DT0105 Design-Tipp– Ein-Punkt- oder Drei-Punkt-Kalibrierung des Kippsensors
- DT0106 Design-Tipp– Lineare Restbeschleunigung nach Abzug der Gravitation zur Ermöglichung der Koppelnavigation
- Broschüre MEMS und Sensoren– Intelligente Bewegungserfassung, IoT für ein verbessertes Benutzererlebnis
- Sensorbibliotheken-Broschüre– Softwarepaket für STM32Cube
Videos
Pin-Anschlüsse
Verbindungsmodi
Filter Blockdiagramm
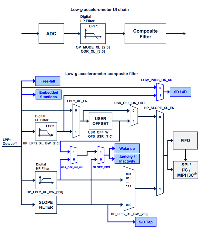
Low-g-Beschleunigungsmesser Blockdiagramm
Gyroskop-Filter Blockdiagramm
