STMicroelectronics STEVAL-ILM001V1 Plug-in-Hardware-Modul
STMicroelectronics STEVAL-ILM001V1 Plug-in-Hardware-Modul

STMicroelectronics STEVAL-ILM001V1 Plug-in-Hardware-Modul bestellen Produktdetails anzeigen


Weitere Ressourcen

STMicroelectronics STEVAL-ILM001V1 Plug-in-Hardware-Modul für STM8S-DISCOVERY

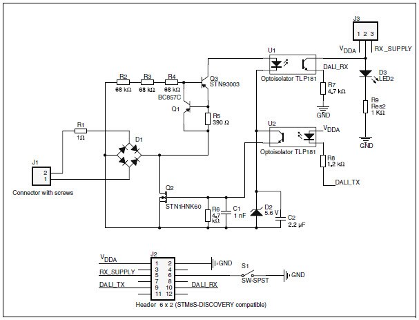
Das STMicroelectronics STEVAL-ILM001V1 Plug-in-Hardware-Modul für das STM8S-DISCOVERY wird zur Erstellung einer umfassend funktionsfähigen DALI(Digital Addressable Lighting Interface)-Slave-Anwendung verwendet. Das STMicroelectronics STEVAL-ILM001V1 Plug-in-Hardware-Modul + STM8S-DISCOVERY können über ein beliebiges DALI-Netzwerk verbunden und gesteuert werden. Das STMicroelectronics STEVAL-ILM001V1 bietet alle für den DALI-Standard erforderlichen Funktionen. Der DALI-Standard ist ein Kommunikationsprotokoll, das häufig in intelligenten Beleuchtungssystemen zum Einsatz kommt.


Merkmale
  • Pegelübersetzung von DALI-Spannungspegeln (-6,5 bis 22,5V) in Mikrocontroller-Pegel (3,3V/5V logisch)
  • Adäquate Anstiegs- und Abfallzeiten für Kommunikationsanwendungen
  • Stromverbrauchsbegrenzung (2mA max.)
  • Überspannungsschutz für Fehlverbindung von AC-Nennspannung mit DALI DA-Steckverbindern
  • RoHS-konform

Anwendungsspezifischer Schaltkreis

Anwendungsspezifischer Schaltkreis
  • STMicroelectronics
  • Development Tools
Veröffentlichungsdatum: 2011-07-06 | Aktualisiert: 2022-03-11