STMicroelectronics High Side Drivers with Analog Current Sense
STMicroelectronics High Side Drivers with Analog Current Sense are monolithic devices made using STMicroelectronics VIPower technology. These devices are intended for driving resistive or inductive loads with one side connected to ground. The active VCC pin voltage clamp protects the drivers against low energy spikes. STMicroelectronics High Side Drivers integrate an analog current sense, which delivers a current proportional to the load current (according to a known ratio) when CS_DIS is driven low or left open. When CS_DIS is driven high, the current sense pin is in a high impedance condition.Features
- Main
- Inrush current active management by power limitation
- 41V max. supply voltage
- 4.54V to 36V operating voltage range
- 50mΩ max on-state resistance
- 2µA off state supply current
- Low standby current
- 3V CMOS compatible input
- Optimized electromagnetic emission
- Very low electromagnetic susceptibility
- In compliance with the 2002/95/EC European directive
- Diagnostic functions
- Proportional load current sense
- High current sense precision for wide-range currents
- Current sense disable
- Thermal shutdown indication
- Low current sense leakage
- Protections
- Undervoltage shutdown
- Overvoltage clamp
- Load current limitation
- Self-limiting of fast thermal transients
- Protection against loss of ground and loss of VCC
- Thermal shutdown
- Reverse battery protection
- Electrostatic discharge protection
Applications
- All types of resistive, inductive and capacitive loads
- Suitable as LED driver
Block Diagram
Block Diagram
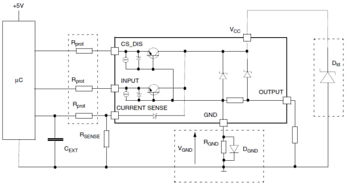
Application Schematic
Veröffentlichungsdatum: 2012-03-15
| Aktualisiert: 2022-03-11
