Texas Instruments ADS1118 16-bit ADC and Temp Sensor
Texas Instruments ADS1118 16-bit ADC and Temp Sensor

 Produktliste ansehen

Zusätzliche Ressourcen

TI ADS1118 16-Bit ADC und Temp Sensor

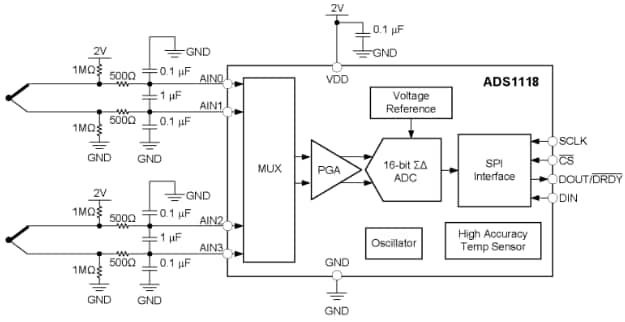
Texas Instruments ADS1118 extrem kleiner analog-zu-digital Wandler (ADC) bietet 16 Bit Auflösung und wurde für Präzision, Power und leichten Einbau entwickelt. Der TI ADS1118 ADC besitzt einen Temperatursensor und interne Spannungseferenz mit geringer Drift. Der TI ADS1118 operiert von einer einzigen Energiequelle zwischen 2V und 5.5V und kann Umwandlungen bei bis zu 860 Samples pro Sekunde (SPS) leisten. Ein boardeigener Programmable Gain Amplifier (PGA) bietet einen Eingangsversorgungsbereich von gerade einmal ±256mV. Dieser Bereich erlaubt eine hochauflösende Messung von großen und kleinen Signalen. Der ADS1118 besitzt außerdem einen Eingangs-Multiplexer (MUX), der zwei differentielle oder vier Single-Ended-Eingänge bietet. Der ADS1118 kann auch als hochexakter Temperatursensor operieren. Dieser Temperatursensor kann außerdem für Temperaturüberwachung auf Systemebene oder Kaltstellenkompensation für Thermoelemente genutzt werden.

ADS1118 Features
  • Winziges QFN-Gehäuse:
  • 2mm × 1,5mm × 0,4mm
  • Weiter Versorgungsbereich: 2.0V bis 5.5V
  • Niedriger Energieverbrauch:
    • Kontinuierlicher Modus: Nur 150µA
    • Single-Shot Modus: Auto-Shutdown
  • Programmierbare Datenrate:
  • 8SPS bis 860SPS
  • Single-Zyklus Settling
  • Interne Spannungsreferenz mit geringer Drift
  • Interner Temperatursensor:
    • 0.5°C max. Error
  • Interner Oszillator
  • Interner PGA
  • Vier Single-Ended- oder zwei Differential-Eingänge
ADS1118EVM Features
  • USB Power und I/O
  • Kleiner Formfaktor
  • Simple Softwareschnittstelle
  • Kit einschließlich K-Typ Thermoelementen
Anwendungen
  • Temperaturmessungen:
    • Thermokopplermessung
    • Kaltstellenkompensation
    • Thermistormessung
  • Portable Instrumentation
  • Fabrikautomation und Prozesskontrolle
TI ADS1118EVM

 Produktliste ansehen

Zusätzliche Ressourcen

ADS1118EVM Eval Modul

Das TI ADS1118EVM ist eine Komplettlösung zur Evaluation des ADS1118 extrem kleinen, energiesparenden, exakten 16-Bit Analog-zu-Digital Wandlers. Power und I/O werden via USB-Verbindung und eine simple Softwareschnittstelle geleistet. Eingänge für ein Thermoelement sind auf der Platine vorhanden, und zwei zusätzliche freie Eingänge sind verfügbar. Texas Instruments ADS1118 extrem kleiner analog-zu-digital Wandler (ADC) besitzt 16-Bit Auflösung und wurde für Präzision, Power und einfachen Einbau entwickelt. Das TI ADS1118 ADC besitzt einen Temperatursensor und interne Spannungsreferenz mit niedriger Drift.

ADS1118 Funktionsdiagramm
Functional Diagram
TI Videos
  • Texas Instruments
Veröffentlichungsdatum: 2012-02-08 | Aktualisiert: 2024-09-30