Texas Instruments ADS127L18 24-Bit ADCs

Die 24-Bit-Analog-Digital-Wandler (ADCs) ADS127L18 von Texas Instruments sind delta-sigma-Bauteile (ΔΣ), die auf dem Single-Change  ADS127L11 basieren. Diese Bauteile bieten eine Abtastung von acht Kanälen mit Datenraten von bis zu 512 kSPS (Breitband-Filtermodus) und 1365 kSPS  (Filtermodus mit niedriger Latenz). Die ADCs der Baureihe ADS127L18 werden in einem analogen Versorgungsspannungsbereich von 2,85 V bis 5,5 V betrieben. Diese Bauteile bieten eine ausgezeichnete Kombination von AC-Leistung und DC-Präzision mit geringem Stromverbrauch. Die ADCs ADS127L18 werden in   identischen 7 mm x 7 mm VQFN-Gehäusen angeboten, die eine Drop-in-Erweiterbarkeit ermöglichen. Diese 24-bit-Bauteile werden über einen Temperaturbereich von -40 °C bis 125 °C betrieben. Die ADCs ADS127L18 eignen sich hervorragend für Prüf- und Messapplikationen, Fabrikautomatisierung und -steuerung,   Luft- und Raumfahrt und Verteidigung, Medizintechnik und Netzinfrastruktur.

Merkmale

  • Messungen auf acht Kanälen
  • Breitband-Filtermodus mit bis zu 512 kSPS
  • Filtermodus mit niedriger Latenz mit bis zu 1365 kSPS
  • Leistungsskalierbare Geschwindigkeitsmodi:
    • Maximale Geschwindigkeit: 512 kSPS
      • 165 mW
    • Hohe Geschwindigkeit: 400 kSPS
      • 128 mW
    • Mittlere Geschwindigkeit: 200kSPS
      • 74 mW
    • Niedrige Geschwindigkeit: 50 kSPS
      • 24 mW
  • AC-Leistung mit DC-Präzision (Hochgeschwindigkeitsmodus)
    • Dynamikbereich mit 200 kSPS 112 dB (typisch)
    • THD -118 dB (typisch)
    • INL 1 ppm von FSR (typisch)
    • Offset-Drift: 10 nV/°C (typisch)
    • Gain-Drift 0,5 ppm/°C (typisch)
  • Vorladungsgepufferte Signaleingänge
  • Programmierbar über Pin-Einstellung oder SPI
  • Frame-sync-Anschluss für Ausgangsdaten
  • Interner oder externer Taktbetrieb
  • Analoger Versorgungsspannungsbereich: 2,85 V bis 5,5 V

Applikationen

  • Prüf- und Messverfahren:
    • Datenerfassung (DAQ)
    • Stoß- und Vibrationsinstrumente
    • Akustik und dynamische Dehnungsmessstreifen
  • Fabrikautomatisierung und -steuerung
    • Zustandsüberwachung
  • Luft- und Raumfahrt und Verteidigung:
    • Sonar
  • Medizintechnik:
    • Elektroenzephalogramme (EEG)
  • Netzinfrastruktur:
    • Leistungsqualitätsanalysatoren

Blockdiagramm

Blockdiagramm - Texas Instruments ADS127L18 24-Bit ADCs

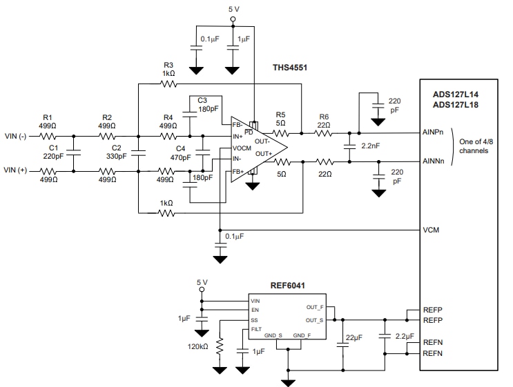
Applikationsdiagramm

Applikations-Schaltungsdiagramm - Texas Instruments ADS127L18 24-Bit ADCs
Veröffentlichungsdatum: 2025-01-15 | Aktualisiert: 2025-04-10