Texas Instruments ADS1288 Stromsparende Delta-Sigma ADCs
Die Texas Instruments ADS1288 stromsparende Delta-Sigma Analog-Digital-Wandler (ADC) sind 32-Bit-ADCs, die für seismologische Geräte, die einen geringen Stromverbrauch benötigen und zur Verlängerung der Batterielaufzeit ausgelegt sind. Diese ADCs mit einem Verstärker mit programmierbarer Gain (PGA) und Finite-Impulse-Response-Filter (FIR) arbeiten nach dem Prinzip der Überabtastung. Die ADS1288 ADCs bieten Datenübertragungsraten von 125 S/s bis 2.000 S/s, einen SYNC-Eingang, einen Zweikanal-Multiplexer, digitale Universal-I/Os sowie eine Offset- und Gain-Kalibrierung.Die ADS1288 ADCs unterstützen den 3,3-V-Betrieb, um den Stromverbrauch des Bauteils zu reduzieren. Diese ADCs sind in einem 5 mm x 5 mm kompakten VQFN-Gehäuse erhältlich und sind vollständig über den Umgebungstemperaturbereich -40 °C bis 85 °C spezifiziert. Die ADS1288 ADCs werden in den Bereichen Energieexploration, Geowissenschaften und Geologie, passive seismische Überwachung und Präzisionsinstrumente eingesetzt.
Merkmale
- Dynamikbereich:
- PGA-Gain: 1.500 S/s (122 dB, typisch)
- Bufferbetrieb von 500 S/s (122 dB, typisch)
- Stromverbrauch:
- 5 mW (typisch) für PGA-Betrieb
- 3 mW (typisch) für Bufferbetrieb
- THD von <-120 dB (typisch)
- CMRR von 120 dB (typisch)
- Flexibler digitaler Filter:
- Hochpassfilter
- Lineare oder minimale Phase
- Wählbar seit + FIR + IIR
- Datenraten: 125 S/s bis 2.000 S/s
- PGA-Gains: 1 bis 64
- SYNC-Eingang
- Kompensation von Taktfehlern
- Offset- und Gain-Kalibrierung
- Zwei Kanal-Multiplexer
- Analoger Versorgungsbetrieb: 5 V, 3,3 V oder ±2,5 V
Applikationen
- Energie-Exploration
- Todeswissenschaften und Geologie
- Passive seismische Überwachung
- Präzisionsmessgeräte
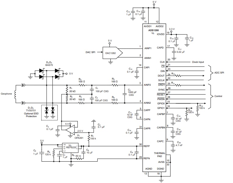
Funktionales Blockdiagramm
Geophon Eingangsapplikation
Veröffentlichungsdatum: 2024-04-24
| Aktualisiert: 2024-05-02
