Texas Instruments AMC-MOD-50A-EVM Evaluierungsmodul
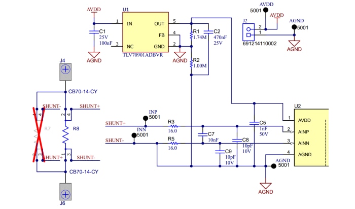
Das AMC-MOD-50A-EVM Evaluierungsmodul von Texas Instruments wurde für Shunt-basierte Strommessungen ±50 A-entwickelt. Das isolierte Strommessungs-Evaluierungsmodul ermöglicht die Messung von bis zu ±50 A Spitzenstrom über einen externen Querwiderstand, während der isolierte Ausgang durch die Isolationsbarriere des AMC1306M05 gemessen wird. Die AMC1306M05 Verstärkten isolierten Modulatoren sind Delta-Sigma-Modulatoren (ΔΣ), bei denen der Ausgang durch eine kapazitive Doppelisolationsbarriere von der Eingangsschaltung getrennt wird. Der AMC1306M05 ist mit dem Isabellenhütte™ BVN-M-R001 Querwiderstand gekoppelt.Das AMC-MOD-50A-EVM Evaluierungsmodul von TI verfügt über Stitching, um die Wärmeableitung bei hohen Strömen zu optimieren, und arbeitet mit einer (typischen) Genauigkeit von ±1 %.
Merkmale
- ±50 A isolierte Strommessung
- C2000 Steuerkartenanschluss zur digitalen Evaluierung
- Wärmeableitung bis zu 180 °C bei 2 Minuten
- Kabelschuhe zur Verbindung des EVM mit stromführenden Leitungen
- Testpunkte für eine einfache Evaluierung
- Zusätzlicher Querwiderstands-Footprint für flexibles Design
Applikationen
- Motorantriebe
- Stromversorgung
- Onboard-Ladegeräte (OBCs)
- Traktionswechselrichter
- DC/DC-Wandler
- Energiespeichersysteme (ESS)
- EV-Laden
- Solar-Wechselrichter
Lieferumfang Kit
- AMC-MOD-50A-EVM PCB
- 2x CB70-14-CY Anschlusslasche 90 A
- 2x McMaster-Carr Sechskantmutter
- 2x McMaster-Carr Phillips-Schraube
Layout
Analogeingang
Veröffentlichungsdatum: 2025-08-21
| Aktualisiert: 2025-09-09
