Texas Instruments bq25120 Integrierter Batterielade-Management-IC
Texas Instruments bq25120 Integrated Battery Charge Management IC integrates the most common functions for wearable devices and IoT. These functions include linear charger, regulated output, load switch, manual reset with timer, and battery voltage monitor. The integrated buck converter is a high efficiency, low IQ switcher using DCS control. This extends light load efficiency down to 10µA load currents. The low quiescent current during operation and shutdown enables maximum battery life. The device supports charge currents from 5mA to 300mA. The input current limit, charge current, buck converter output voltage, LDO output voltage, and other parameters are programmable through the I2C interface.Merkmale
- Increases System Operation Time Between Charges
- Configurable 300mA Buck Regulator (1.8V Default)
- 700nA (typical) Iq with Buck Converter Enabled (No Load)
- Configurable Load Switch or 100mA LDO Output (Load Switch by Default)
- Up to 300-mA Charge Current for Fast Charging
- 0.5% Accurate Battery Voltage Regulation (Configurable from 3.6V to 4.65V in 10mV Steps)
- Configurable Termination Current Down to 500µA
- Simple Voltage Based Battery Monitor
- Highly Integrated Solution with Small Footprint
- 2.5mm × 2.5mm WCSP Package and 6 External Components for Minimal Solution
- Push-Button Wake-Up and Reset with Adjustable Timers
- Power Path Management for Powering the System and Charging the Battery
- Power Path Management enables <50nA Ship Mode Battery Quiescent Current for Longest Shelf Life
- Battery Charger Operates from 3.4V - 5.5VIN (5.5V OVP / 20V Tolerant)
- Dedicated Pins for Input Current Limit, Charge Current, Termination Current, and Status Output
- I2C Communication Control
- Charge Voltage and Current
- Termination Threshold
- Input Current Limit
- VINDPM Threshold
- Timer Options
- Load Switch Control
- Controls for Interrupts for Faults and Status
- System Output Voltage Adjustment
- LDO Output Voltage Adjustment
Applikationen
- Smart Watches and other Wearable Devices
- Fitness Accessories
- Health Monitoring Medical Accessories
- Rechargeable Toys
Videos
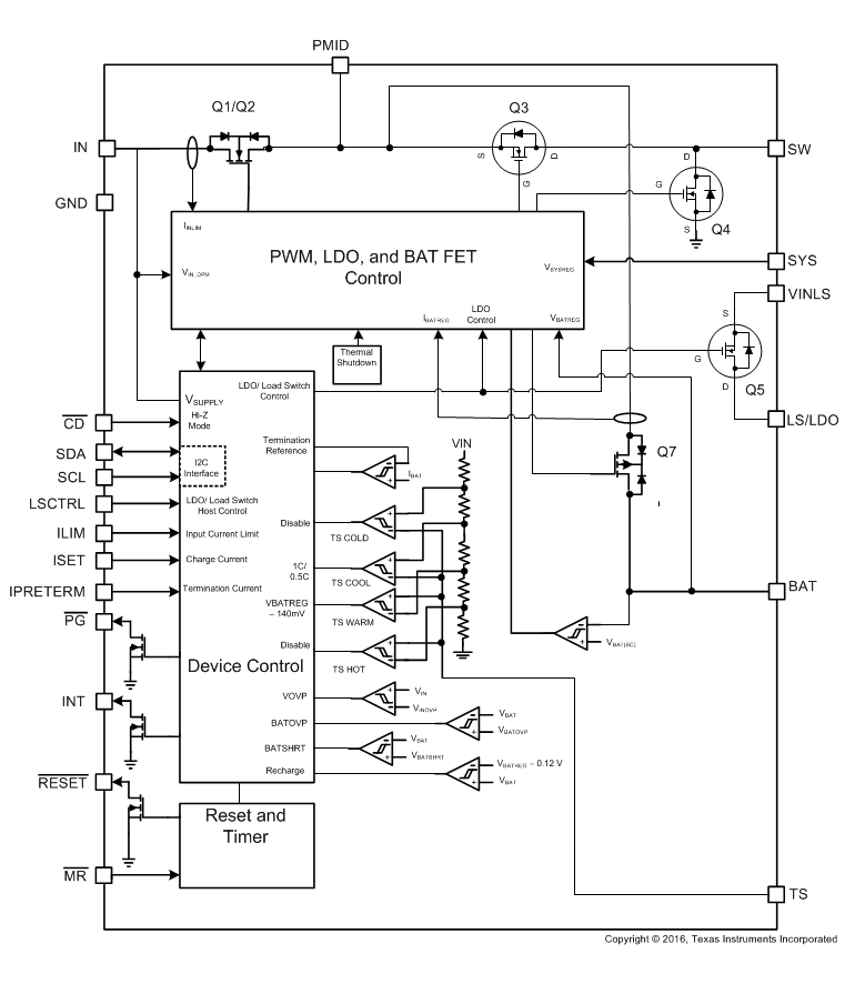
Block Diagram
TI Reference Design Library
View Results ( 7 ) Page
| Teilnummer | Datenblatt | Ausgangsspannung | Betriebsversorgungsstrom | Serie |
|---|---|---|---|---|
| BQ25121AYFPT | ![]() |
3.6 V | 1 mA | BQ25121A |
| BQ25120AYFPT | ![]() |
3.6 V to 4.65 V | 700 nA | BQ25120A |
| BQ25120AYFPR | ![]() |
3.6 V to 4.65 V | 700 nA | BQ25120A |
| BQ25121AYFPR | ![]() |
3.6 V | 1 mA | BQ25121A |
| BQ25122YFPR | ![]() |
BQ25122 | ||
| BQ25122YFPT | ![]() |
3.6 V | 400 mA | BQ25122 |
| BQ25121YFPT | ![]() |
2.5 V | 400 mA | BQ25121 |
Veröffentlichungsdatum: 2015-10-01
| Aktualisiert: 2022-03-11

