Texas Instruments bq25171-Q1 Lineares Ladegerät
Das Texas Instruments bq25171-Q1 lineare Ladegerät ist ein für den Automobilbereich geeignetes 800-mA-Linearladegerät für 1- und 2-Zellen-Li-Ionen-, Li-Polymer- und LiFePO4- sowie 1- bis 6-Zellen-NiMH-Batterieapplikationen. Das Bauteil verfügt über einen einzigen Leistungsausgang, der die Batterie auflädt. Die Systemlast kann parallel zur Batterie geschaltet werden, solange die durchschnittliche Systemlast nicht verhindert, dass die Batterie innerhalb der Sicherheitstimerdauer vollständig geladen wird. Wenn die Systemlast parallel zur Batterie platziert wird, wird der Ladestrom zwischen dem System und der Batterie geteilt.Das bq25171-Q1 von Texas instruments verfügt über drei Phasen zum Laden einer Li-Ionen-Batterie: Vorladung zur Wiederherstellung einer vollständig entladenen Batterie, Schnelllade-Konstantstrom zur Lieferung des Großteils der Ladung und Spannungsregelung, um die volle Kapazität zu erreichen. Das Bauteil lädt nur im Konstantstrommodus einen NiMH auf und beendet den Ladezyklus, wenn der programmierbare Timer abläuft oder die Batteriespannung den VOUT_OVP-Schwellenwert übersteigt. In allen Ladephasen überwacht ein interner Regelkreis die IC-Sperrschichttemperatur und verringert den Ladestrom wenn die interne Temperaturschwelle, TREG, überschritten wird.
Merkmale
- AEC-Q100-qualifiziert für Fahrzeuganwendungen
- Temperaturklasse 1 :-40 °C ≤ TA 125 °C
- HBM-ESD-Klassifikation Stufe 2
- CDM-ESD-Klassifikation Stufe C4B
- 40-V-Lastabwurf-tolerant zur Unterstützung der Lade-Backup-Batterie direkt von der Hauptbatterie, mit einem Betrieb von 3 V bis 18 V
- Automatischer Schlafmodus für einen geringen Stromverbrauch
- Batterie-Ableitstrom: 350 nA
- Eingangsableitstrom von 2 µA, wenn das Laden deaktiviert ist
- Unterstützt Multi-Chemie-Batterien
- 1- bis 2-Zellen-Li-Ionen, Li-Polymer und LiFePO4
- 1- bis 6-Zellen-NiMH mit intermittierender Ladeunterstützung
- Externer widerstandsprogrammierbarer Betrieb
- VSET zur Einstellung der Batterieregelungsspannung von 3,5 V bis 8,4 V für Li-Ionen oder 1- bis 6-Zellen für NiMH
- ISET zur Einstellung des Ladestroms von 10 mA bis 800 mA
- CHM_TMR zur Einstellung der Batteriechemie als Li+ oder NiMH und Ladedauer
- Hohe Genauigkeit
- Ladespannungsgenauigkeit: ±0,5 %
- Ladestromgenauigkeit: ±10 %
- Ladefunktionen
- Vorladestrom von 20 % des ISET
- Anschlussstrom von 10 % des ISET
- NTC-Thermistoreingang zur Überwachung der Batterietemperatur
- CE-Pin für Ladefunktionssteuerung
- Zwei Open-Drain-Ausgänge für Status- und Fehleranzeige
- Integrierter Fehlerschutz
- Überspannungsschutz: 18 V IN
- VSET-basierter OUT-Überspannungsschutz
- Überstromschutz: 1.000 mA
- 125 °C Wärmeregulierung; 150 °C Übertemperaturschutz
- OUT-Kurzschluss-Sicherung
- VSET, ISET, CHM_TMR-Pins Kurzschluss-Sicherung/Offen-Schutz
Applikationen
- Telematiksteuergerät (TCU)
- Notruf (eCall)
- Flottenmanagement, Bestandsverfolgung
- Schlüsselanhänger für die schlüssellose Fernbedienung (RKE, Remote Keyless Entry)
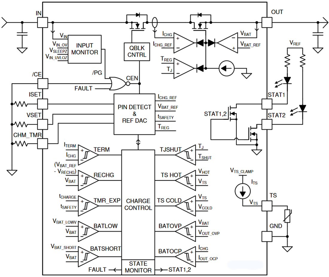
Funktionales Blockdiagramm
Veröffentlichungsdatum: 2021-04-21
| Aktualisiert: 2022-03-11
