Texas Instruments bq25172 NiMH Stand-Alone Linear-Ladegerät
Das bq25172 NiMH Stand-Alone Linear-Ladegerät von Texas Instruments ist ein integriertes 800 mA Linear-Ladegerät für 1-Zellen- bis 6-Zellen-NiMH-Akkus. Diese Bauteile sind für Industrie-und Medizintechnik-Applikationen ausgelegt. Es gibt einen einzigen Stromausgang, über den der Akku aufgeladen wird. Die Systemlast kann parallel zur Batterie geschaltet werden. Diese Option kann nur gewählt werden, wenn die durchschnittliche Systemlast nicht verhindert, dass die Batterie innerhalb der Sicherheitszeit vollständig geladen wird. Der Ladestrom wird zwischen dem System und der Batterie geteilt, wenn die Systemlast parallel zur Batterie liegt.Die Leistungsstufe des Ladegeräts bq25172 von Texas Instruments und die Funktionen zur Erfassung des Ladestroms sind vollständig integriert. Das Ladegerät verfügt über eine hochpräzise Strom- und Ladestatusanzeige sowie einen zeitgesteuerten Ladeabschluss. Die Anzahl der Serienzellen, der Ladestrom und der Ladetimer sind über externe Widerstände programmierbar. Bei der intermittierenden Ladung wird eine NiMH-Batterie automatisch für eine reduzierte Zeitdauer aufgeladen, sobald ihre Spannung unter den Ladeschwellenwert fällt.
Merkmale
- Eingangsspannung bis zu 30 V tolerant
- Automatischer Schlafmodus für einen geringen Stromverbrauch
- Batterie-Ableitstrom: 350 nA
- Eingangsableitstrom von 85 µA, wenn das Laden deaktiviert ist
- Unterstützt 1- bis 6-Zellen-NiMH mit intermittierender Aufladung
- Externer widerstandsprogrammierbarer Betrieb
- VSET zum Einstellen der Anzahl der NiMH-Serienzellen von 1 s bis 6 s
- ISET zur Einstellung des Ladestroms von 10 mA bis 800 mA
- TMR zum Einstellen der Dauer des Sicherheitstimers für die Ladung von 4 Stunden bis 22 Stunden
- Hohe Genauigkeit
- Ladespannungsgenauigkeit: ±0,5 %
- Ladestromgenauigkeit: ±10 %
- Ladefunktionen
- NTC-Thermistoreingang zur Überwachung der Batterietemperatur
- Laden bei niedrigen und heißen Temperaturen deaktiviert
- VOUT_OVP wird bei kühlen Temperaturen reduziert
- TS-Pin für Ladefunktionssteuerung
- Open-Drain-Ausgang für Status- und Fehleranzeige
- Integrierter Fehlerschutz
- Überspannungsschutz: 18 V IN
- VSET-basierter OUT-Überspannungsschutz
- Überstromschutz: 1.000 mA
- 125 °C thermische Regelung
- Thermischer Abschaltschutz bei 150 °C
- OUT-Kurzschluss-Sicherung
- VSET-, ISET- und TMR-Pins für Kurzschluss-/Offen-Schutz
Applikationen
- Flottenmanagement, Bestandsverfolgung
- Gasdetektor
- Elektronische Kassensysteme (EPOS)
- Schönheit und Pflege
- Elektrische Zahnbürste
- Pulsoximeter
- Blutzuckermessgeräte
- Infrarot-Thermometer
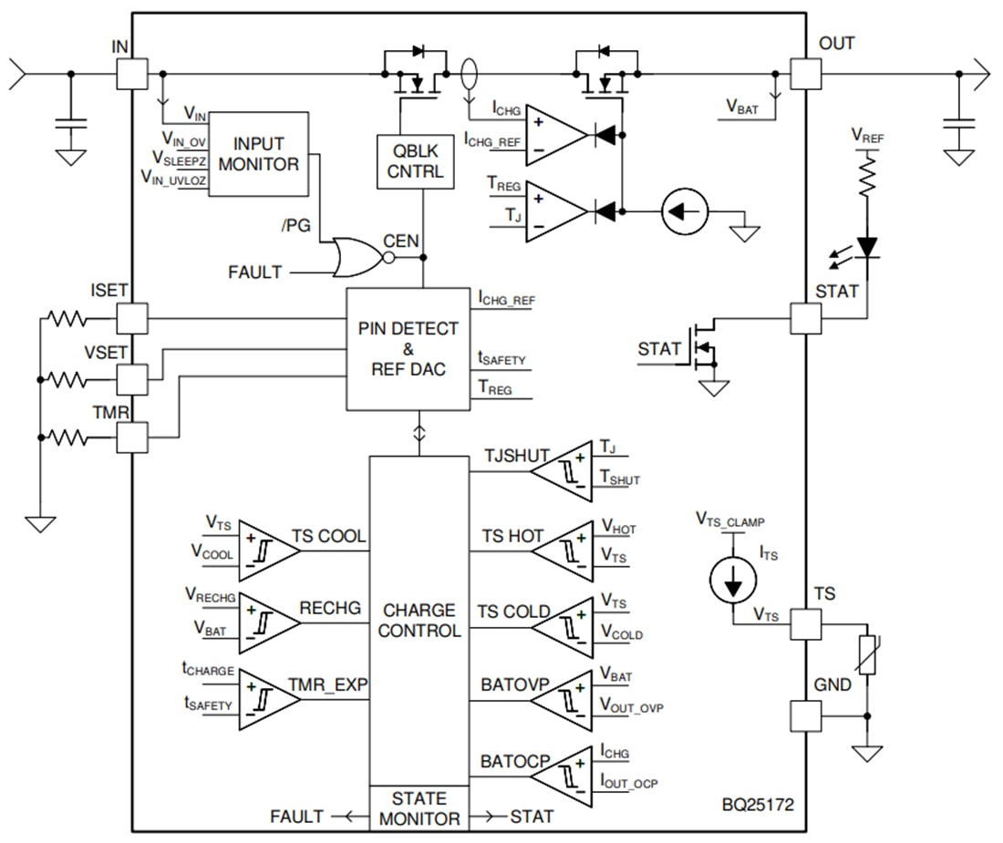
Funktionales Blockdiagramm
Veröffentlichungsdatum: 2022-06-21
| Aktualisiert: 2022-09-30
