Texas Instruments bq25173/bq25173-Q1 800 mA Lineares Ladegerät
Das lineare Ladegerät bq25173/bq25173-Q1 800mA von Texas Instruments ist ein integriertes lineares Ladegerät für 1- bis 4-Zellen-Superkondensatoren für Anwendungen mit begrenztem Platzangebot. Das Gerät verfügt über einen einzigen Stromausgang, der den Superkondensator lädt. Die Systemlast kann parallel zum Superkondensator platziert werden; Der Ladestrom wird zwischen dem System und dem Superkondensator aufgeteilt. Ein interner Regelkreis überwacht die IC-Sperrschichttemperatur während des Ladevorgangs und reduziert den Ladestrom, wenn der interne Temperaturschwellenwert TREG überschritten wird. Diese Funktion ermöglicht das schnelle Aufladen eines vollständig entladenen Superkondensators.Die Leistungsstufe des Ladegeräts bq25173/bq25173-Q1 von Texas Instruments und die Funktionen zur Erfassung des Ladestroms sind vollständig integriert. Die Ladefunktion verfügt über hochpräzise Strom- und Spannungsregelschleifen, eine Ladestatusanzeige und eine Ladefunktionssteuerung. Die Ladespannung und der Schnellladestrom sind über externe Widerstände programmierbar. Die bq25173-Q1 -Geräte sind AEC-Q100 für Automobilanwendungen qualifiziert.
Merkmale
- Eingangsspannung bis 40 V tolerant
- Automatischer Schlafmodus für geringen Stromverbrauch
- 350nA Ableitstrom
- 2 µA Eingangsleckstrom, wenn die Ladung deaktiviert ist
- Unterstützt 1- bis 4-Zellen-Superkondensatoren
- Unterstützt das Laden von Superkondensatoren ab 0 V
- Externer widerstandsprogrammierbarer Betrieb
- FB-Pin zur Einstellung der Supercapacitor-Regelspannung
- ISET zur Einstellung des Ladestroms von 10 mA bis 800 mA
- Hohe Genauigkeit
- Genauigkeit der Ladespannung: ±1 %
- Ladestromgenauigkeit: ±10 %
- Ladefunktionen
- CE-Pin für Ladefunktionssteuerung
- Open-Drain-Ausgang für Status- und Fehleranzeige
- Open-Drain-Ausgang für Power-Good-Anzeige
- Integrierter Fehlerschutz
- Überspannungsschutz: 18 V IN
- Überstromschutz: 1.000 mA
- 125 °C Thermoregulierung, 150 °C Übertemperaturschutz
- OUT-Kurzschluss-Sicherung
- ISET-Pin Kurzschluss-/Leerlaufschutz
Applikationen
- Smart Meter
- Barcode-Scanner
- Tragbare medizinische Geräte
- Dashboard-Kamera
Datenblätter
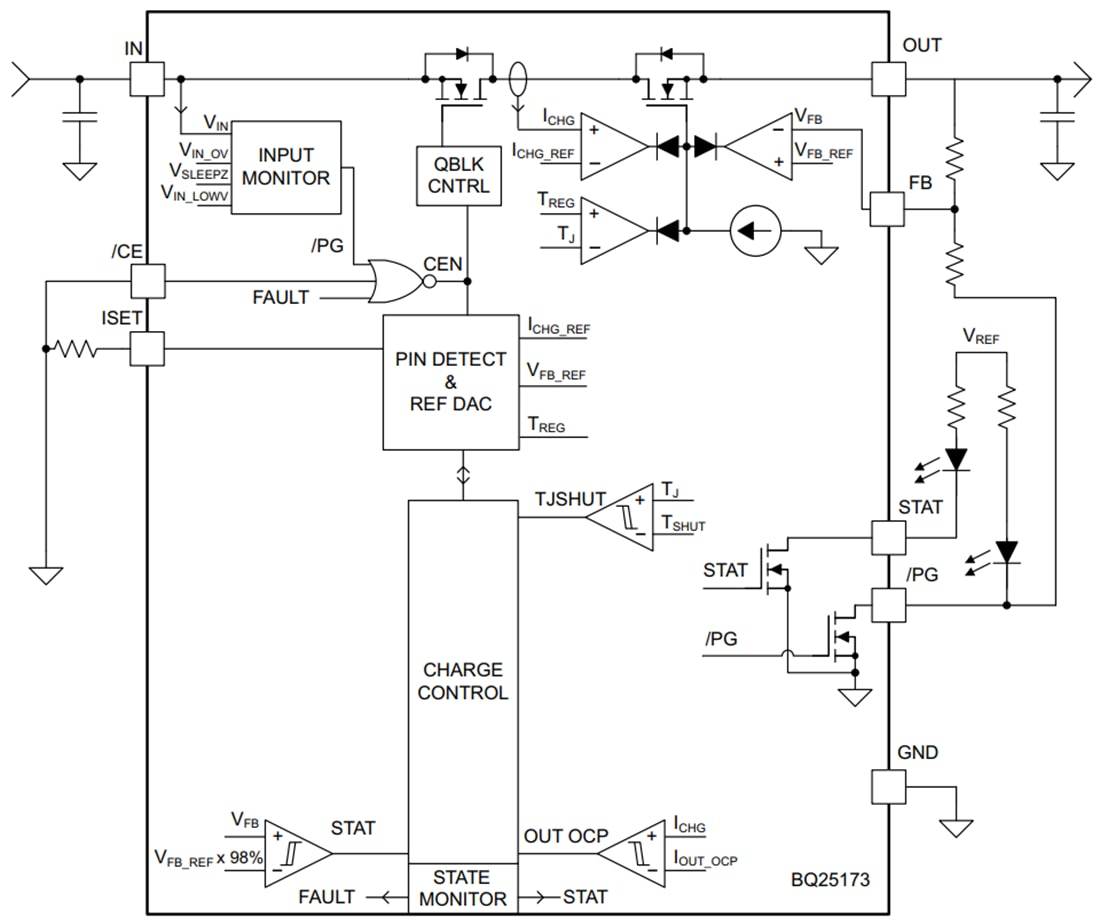
Funktionales Blockdiagramm
Veröffentlichungsdatum: 2022-01-19
| Aktualisiert: 2023-10-18
