Texas Instruments BQ25176J Lineares Batterieladegerät-IC
Der lineare Batterieladegerät-IC BQ25176J von Texas Instruments ist ein integriertes lineares 800-mA-Ladegerät für 1-Zellen-Li-Ionen-, Li-Polymer- und LiFePO44 Batterien. Dieser lineare Lade-IC verfügt über einen einzigen Stromausgang, der den Akku lädt. Der Ladestrom wird zwischen dem System und der Batterie aufgeteilt, wenn die Systemlast parallel zur Batterie geschaltet wird. Das lineare Ladegerät BQ25176J arbeitet mit einer toleranten Eingangsspannung von 30 V und bietet eine hohe Genauigkeit von ±0,5 % Ladespannung und ±10 % Ladestromgenauigkeit. Dieses lineare Ladegerät ist RoHS- und REACH-konform. Zu den typischen Anwendungen gehören kabellose Headsets, tragbares Zubehör (Smartband), Kosmetik und Pflege, elektrische Zahnbürsten, Flottenmanagement und Asset Tracking.Das lineare Ladegerät BQ25176J bietet vier Phasen zum Laden eines Li-Ion/Li-Poly-Akkus. Die Erhaltungsladung bringt die Batteriespannung auf VBAT_SHORT und die Vorladung stellt eine vollständig entladene Batterie wieder her. Der Schnelllade-Konstantstrom liefert den Großteil der Ladung und die Spannungsregelung erreicht die volle Kapazität.
Das Batterieladegerät BQ25176J verfügt über vollständig integrierte Ladestromerkennungs- und Leistungsstufenfunktionen. Die Ladefunktion verfügt über hochpräzise Strom- und Spannungsregelschleifen, einen automatischen Ladeabbruch und eine Ladestatusanzeige. Der Schnellladestrom und die Ladespannung sind über externe Widerstände programmierbar. Der Vorlade- und Abschlussstromschwellenwert verfolgt die Schnellladestromeinstellung.
Merkmale
- Unterstützt 1-Zellen-Li-Ionen, Li-Poly und LiFePO4
- Dynamisches Eingangsspannungs-Leistungsmanagement (VINDPM)
- Bis zu 30 V tolerante Eingangsspannung
- Automatischer Schlafmodus für geringen Stromverbrauch:
- 350 nA Batterieleckstrom
- 80 µA Eingangsleckstrom bei deaktiviertem Laden
- Programmierbarer Betrieb mit externem Widerstand:
- VSET zum Einstellen der Batterieregelspannung:
- Li-Ionen: 4,05 V, 4,15 V, 4,2 V, 4,35 V, 4,4 V
- LiFePO4: 3,5 V, 3,6 V, 3,7 V
- ISET zum Einstellen des Ladestroms von 10 mA bis 800 mA
- VSET zum Einstellen der Batterieregelspannung:
- Hohe Genauigkeit:
- ±0,5 % Ladespannungsgenauigkeit
- ±10 % Ladestromgenauigkeit
- Laden
- 20 % des ISET-Vorladestroms
- 10 % des ISET-Abschlussstroms
- NTC-Thermistoreingang zur Überwachung der Batterietemperatur
- TS-Pin zur Steuerung des Ladevorgangs über den JEITA-Bereich
- Open-Drain-Ausgang zur Status- und Fehleranzeige
- Integrierter Fehlerschutz:
- 26V IN Überspannungsschutz
- VSET-basierter OUT-Überspannungsschutz
- 1000 mA Überstromschutz
- 125 °C Thermoregulierung, 150 °C Übertemperaturschutz
- OUT-Kurzschluss-Sicherung
- VSET- und ISET-Pins-Kurzschluss-/Unterbrechungsschutz
- -40 °C bis 125 °C Betriebstemperaturbereich
- JEITA-konform
- RoHS und REACH konform
- NIPDAU Bleioberfläche/Kugelmaterial
- Level-1-260C-UNLIM MSL-Bewertung/Spitzen-Reflow
Applikationen
- Echte kabellose Headsets
- Tragbares Zubehör (Smartband)
- Schönheit und Pflege
- Elektrische Zahnbürste
- Flottenmanagement
- Bestandsverfolgung
Applikationsdiagramm
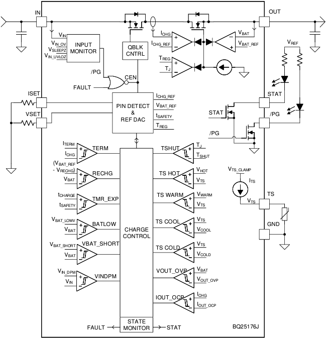
Funktionales Blockdiagramm
