Texas Instruments BQ25186 Linearer Ladegerät-IC
Der BQ25186 Lineare Ladegerät-IC von Texas Instruments ist vorrangig auf eine kleine Lösungsgröße und einen niedrigen Ruhestrom zur Verlängerung der Batterielaufzeit ausgelegt. Das Bauteil ist in einem kleinen, unbedrahteten Gehäuse mit einem Wärme-Pad verfügbar. Es kann bis zu 1 A Ladung und Systemlasten von bis zu 3 A unterstützen. Die Batterie verwendet ein LiFePO4- oder Standard-Li-Ionen-Ladeprofil mit drei Phasen: Konstantstrom, Vorladung und Konstantspannung. Die Wärmeregulierung bietet den maximalen Ladestrom bei gleichzeitiger Verwaltung der Temperatur des Bauteils. Außerdem ist das Ladegerät für ein Batterie-zu-Batterie-Laden mit einem minimalen Eingangsspannungsbetrieb von 3 V optimiert und kann absoluten maximalen Leitungstransienten von 25 V standhalten. Der BQ25186 von Texas Instruments bietet einen großen VIN -Betriebsbereich für Quellen mit hoher Impedanz wie z. B. Solarzellen und drahtlose Leistung. Das Bauteil umfasst einen Drucktasten-Eingang zur Reduzierung des gesamten Footprints der Lösung.Merkmale
- lineares 1-A-batterieladegerät
- 3,0 V bis 18 V Eingangsspannungsbetriebsbereich für Batterie-zu-Batterie-Laden, USB-Adapter und Quellen mit hoher Impedanz
- Konfigurierbare Batteriespannung mit einer Genauigkeit von 0,5 % von 3,5 V bis 4,65 V in 10 mV-Schritten
- Kompatibel mit Li-Ion, Li-Poly und LiFePO4
- 5 mA bis 1 A konfigurierbarer Schnellladestrom
- 115 mΩ Batterie-FET-Einschaltwiderstand
- 55 mΩ Batterie-FET-Einschaltwiderstand
- Bis zu 3 A Entladestrom zur Unterstützung von hohen Systemlasten
- Konfigurierbare NTC-Ladeprofil-Schwellenwerte, einschließlich JEITA-Unterstützung
- Leistungspfadmanagement für den Betrieb des Systems und das Aufladen der Batterie
- Regulierte Systemspannung (SYS) von 4,4 V bis 5,5 V zusätzlich zur Batteriespannungsverfolgung
- Dynamisches Leistungsmanagement mit Eingangsspannungverfolgung in Batterien (VINDPM) für Eingangsquellen mit hoher Impedanz
- Extrem niedriger Ruhestrom
- Abschaltmodus: 15 nA
- 3,2 µA Versandmodus mit Tastendruck-Aktivierung
- 4 µA nur im Batteriemodus
- 30 µA Eingangsadapter-IQ im Schlafmodus
- Aktivierung mit einem Tastendruck und Reset-Eingang
- Integrierter Fehlerschutz
- Eingangsüberspannungsschutz (VIN_OVP)
- Batterie-Kurzschluss-Sicherung (BATSC)
- Batterie-Überstromschutz (BATOCP)
- Eingangsstrombegrenzungsschutz (ILIM)
- Thermische Regelung (TREG) und thermische Abschaltung (TSHUT)
- Thermischer Batteriefehlerschutz (TS)
- Watchdog und Sicherheitstimer-Fehler
Applikationen
- TWS-Kopfhörer und Ladegehäuse
- Smart-Brillen, AR und VR
- Smartwatches und andere Wearables
- Automatisierung und Zahlung im Einzelhandel
- Gebäudeautomatisierung
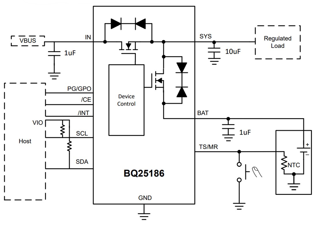
Vereinfachtes Schaltbild
Veröffentlichungsdatum: 2025-03-24
| Aktualisiert: 2025-04-18
