Texas Instruments bq25300 Schaltmodus-Ladegerät
Das Texas Instruments bq25300 Schaltmodus-Ladegerät ist ein hochintegriertes, eigenständiges Schaltmodus-Batterieladegerät für 1-Zellen-Li-Ionen- und Li-Polymer- und LiFePO4-Batterien. Das bq25300 unterstützt eine Eingangsspannung von 4,1 V bis 17 V und einen schnellen Ladestrom von 3 A. Die integrierte Stromsensor-Topologie des Bauteils ermöglicht einen hohen Ladewirkungsgrad und niedrige BOM-Kosten. Der erstklassige niedrige Ruhestrom von 200 nA des Bauteils spart Batterieenergie und maximiert die Lagerzeit für tragbare Geräte. Seine Eingangsspannungsregelung liefert einen maximalen Ladestrom für die Batterie von der Eingangsquelle. Die Lösung ist mit einem Eingangs-Sperrblockierungs-FET (RBFET, Q1), High-Side-Schaltungs-FET (HSFET, Q2) und Low-Side-Schaltungs-FET (LSFET, Q3) hochintegriert.Das bq25300 von Texas Instruments verfügt über eine verlustfreie integrierte Strommessung zur Reduzierung der Verlustleistung und der BOM-Kosten mit einer reduzierten Komponentenanzahl. Darüber hinaus enthält das Gerät die Bootstrap-Diode für den High-Side-Gate-Drive und den Batterie-Temperatursensor zur Vereinfachung des Systemdesigns. Das Gerät ermöglicht das Auslösen und Abschließen eines Ladezykluses ohne Host-Steuerung. Die bq25300 Ladespannung und der Ladestrom werden durch externe Widerstände eingestellt. Das Gerät erkennt die Ladespannungseinstellung beim Einschalten und lädt die Batterie in vier Phasen (Batterie-Kurzschluss, Vorkonditionierung, Konstantstrom und Konstantspannung) auf. Am Ende des Ladezyklus endet das Ladegerät automatisch, wenn der Ladestrom unter dem Schwellenwert für den Beendigungsstrom liegt und die Batteriespannung über dem Ladeschwellenwert liegt. Wenn die Batteriespannung unter den Ladeschwellenwert fällt, startet das Ladegerät automatisch einen weiteren Ladezyklus.
Das Ladegerät bietet verschiedene Sicherheitsfunktionen für die Batterieladung und den Systembetrieb. Dazu gehören eine Batterietemperaturüberwachung basierend auf einem Thermistor mit negativem Temperaturkoeffizienten (NTC), ein Ladesicherheits-Timer, ein Eingangs-Überspannungs- und -Überstromschutz sowie ein Batterie-Überspannungsschutz. Eine Pin-Open- und Kurzschluss-Sicherung ist ebenfalls integriert, um den Ladestromeinstell-Pin ICHG vor versehentlichem Öffnen oder Kurzschließen gegen GND zu schützen. Die Wärmeregelung regelt den Ladestrom, um die Chip-Temperatur während eines Hochleistungsbetriebs oder unter hohen Umgebungstemperaturbedingungen zu begrenzen. Der STAT-Pin-Ausgang meldet den Ladestatus und Fehlerzustände. Wenn die Eingangsspannung entfernt wird, wechselt das Bauteil automatisch in den HiZ-Modus mit einem sehr niedrigen Ableitstrom von der Batterie zum Ladegerät. Das bq25300 ist in einem flachen WQFN-Gehäuse von 3 mm x 3 mm erhältlich.
Merkmale
- Eigenständiges und einfach konfigurierbares Ladegerät
- Synchrones 1,2-MHz-Abwärtsschaltmodus-Ladegerät mit hohem Wirkungsgrad
- 92,5 % Ladewirkungsgrad bei 2 A von einem 5-V-Eingang für eine Einzellen-Batterie
- 91,8 % Ladewirkungsgrad bei 2 A von einem 9-V-Eingang für eine Einzellen-Batterie
- Einzeleingang zur Unterstützung des USB-Eingangs und der Hochspannungsadapter
- Unterstützt einen Eingangsspannungsbereich von 4,1 V bis 17 V mit einer absoluten maximalen Eingangsnennspannung von 28 V
- Dynamisches Eingangsspannungs-Leistungsmanagement (VINDPM) zur Verfolgung der Batteriespannung
- Hohe Integration
- Integrierter Sperrstrom-Blockierungs- und synchroner Schaltungs-MOSFET
- Interne Eingangs- und Ladestrommessung
- Interne Schleifenkompensation
- Integrierte Bootstrap-Diode
- Ladespannung: 3,6 V/4,05 V/4,15 V/4,2 V
- Maximaler Schnellladestrom: 3,0 A
- Niedriger Batterie-Ableitstrom von 200 nA bei 4,5 V VBAT
- VBUS-Versorgungsstrom im IC-Deaktivierungsmodus: 4,25 µA
- Thermische Regelung des Ladestroms bei 120 °C
- Vorladestrom: 10 % des Schnellladestroms
- Anschlussstrom: 10 % des Schnellladestroms
- Ladegenauigkeit
- ±0,5 % Ladespannungsregelung
- ±10 % Ladestromregelung
- Sicherheit
- Thermische Regelung und thermische Abschaltung
- Eingangs-Unterspannungssperre (UVLO) und Überspannungsschutz (OVP)
- Batterie-Überladungsschutz
- Sicherheits-Timer für Vorladung und Schnellladung
- Ladung deaktiviert, wenn der ICHG-Stromeinstellungs-Pin offen oder kurzgeschlossen ist
- Kalt-/Heiß-Batterie-Temperaturschutz
- Fehlerbericht auf STAT-Pin
- Erhältlich in einem WQFN-3x3-16-Gehäuse
Applikationen
- Drahtloser Lautsprecher
- Barcode-Scanner
- Gaming
- Ladestation
- Kabelloses Elektrowerkzeug
- Gebäudeautomatisierung
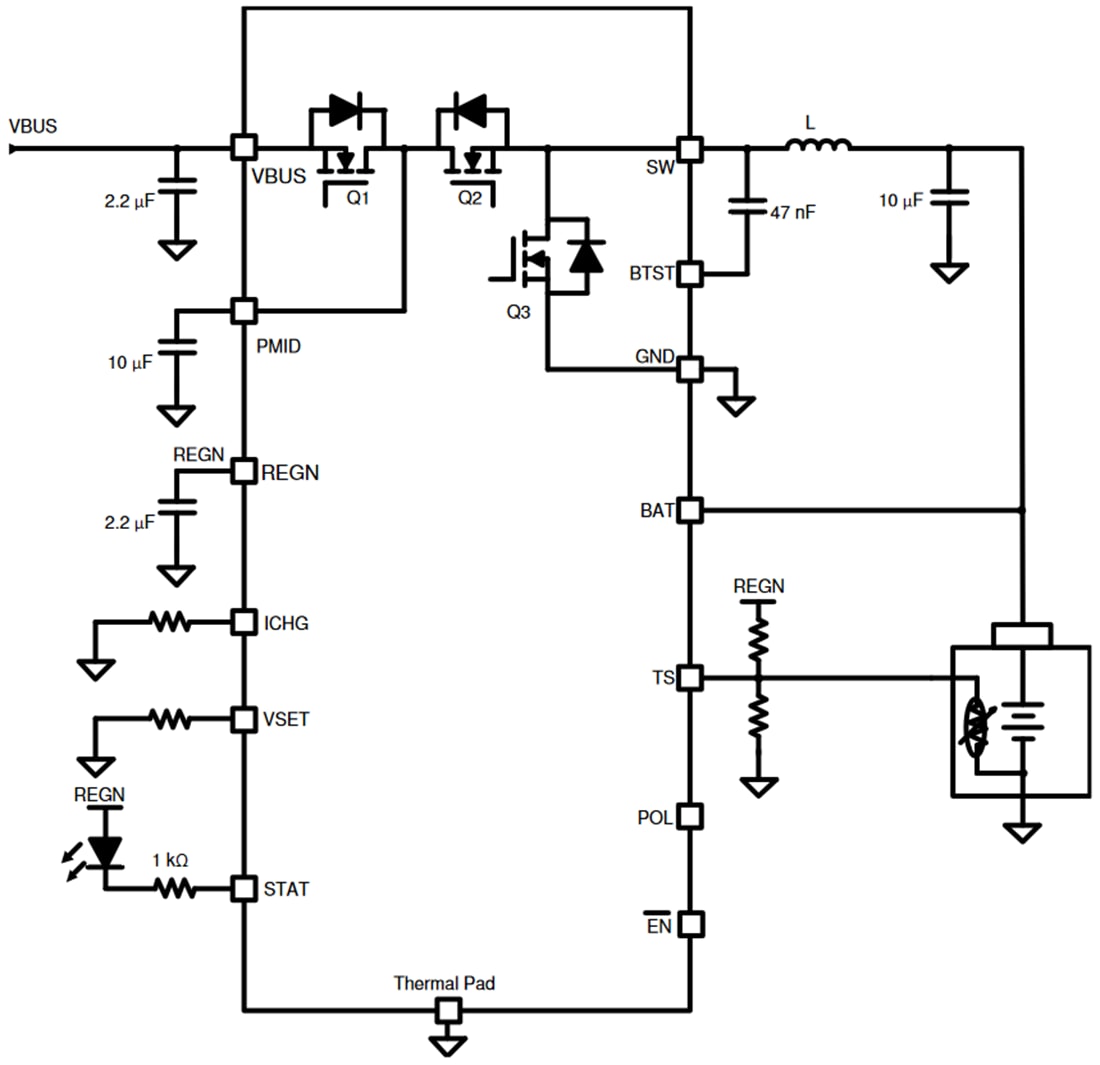
Vereinfachte Applikation
