Texas Instruments bq25306 Ein- bis Zweizellen-Abwärtswandler-Ladegerät
Das Texas Instruments bq25306 Ein- bis Zweizellen-Abwärtswandler-Ladegerät ist ein hochintegriertes, eigenständiges, schaltbares Batterieladegerät für Ein- und Zweizellen-Li-Ionen-, Li-Polymer- und LiFePO4 -Akkus. Das bq25306 unterstützt eine Eingangsspannung von 4,1 V bis 17 V und einen Schnellladestrom von 3 A. Die integrierte Stromsensor-Topologie des Bauteils ermöglicht einen hohen Ladewirkungsgrad und niedrige BOM-Kosten. Der erstklassige niedrige Ruhestrom des Geräts von 200 nA schont die Batterie und maximiert die Haltbarkeit von tragbaren Geräten. Das bq25306 ist in einem WQFN-Gehäuse von 3 mm x 3 mm für ein einfaches zweischichtiges Layout und platzbeschränkte Applikationen erhältlich.Das bq25306 von Texas Instruments liefert einen ununterbrochenen Ladestrom von bis zu 3 A für einzellige (1 S) oder zweizellige reihengeschaltete Akkus (2 S). Das Gerät verfügt über eine Schnellladefunktion für tragbare Geräte. Seine Eingangsspannungsregelung liefert einen maximalen Ladestrom für die Batterie von der Eingangsquelle. Die Lösung ist mit einem Eingangs-Sperrblockierungs-FET (RBFET, Q1), High-Side-Schaltungs-FET (HSFET, Q2) und Low-Side-Schaltungs-FET (LSFET, Q3) hochintegriert.
Merkmale
- Eigenständiges und einfach konfigurierbares Ladegerät
- Synchrones 1,2-MHz-Abwärtsschaltmodus-Ladegerät mit hohem Wirkungsgrad
- 92,5 % Ladewirkungsgrad bei 2 A von einem 5-V-Eingang für eine Einzellen-Batterie
- 91,8 % Ladewirkungsgrad bei 2 A von einem 9-V-Eingang für eine Einzellen-Batterie
- 95 % Ladewirkungsgrad bei 2 A von einem 12-V-Eingang für eine Zweizellen-Batterie
- Einzeleingang zur Unterstützung des USB-Eingangs und der Hochspannungsadapter
- Unterstützt einen Eingangsspannungsbereich von 4,1 V bis 17 V mit einer absoluten maximalen Eingangsnennspannung von 28 V
- Dynamisches Eingangsspannungs-Leistungsmanagement (VINDPM) zur Verfolgung der Batteriespannung
- Hohe Integration
- Integrierter Sperrstrom-Blockierungs- und synchroner Schaltungs-MOSFET
- Interne Eingangs- und Ladestrommessung
- Interne Schleifenkompensation
- Integrierte Bootstrap-Diode
- Programmierbare Ladespannung: 3,4 V bis 9,0 V
- Maximaler Schnellladestrom: 3,0 A
- Niedriger Batterieleckstrom bei 4,5 V VBAT von 200 nA
- VBUS -Versorgungsstrom im IC-Sperrmodus von 4,25 µA
- Thermische Regulierung des Ladestroms bei 120 °C
- Vorladestrom: 10 % des Schnellladestroms
- Anschlussstrom: 10 % des Schnellladestroms
- Ladegenauigkeit
- ±0,5 % Ladespannungsregelung
- ±10 % Ladestromregelung
- Sicherheit
- Thermische Regelung und thermische Abschaltung
- Eingangs-Unterspannungssperre (UVLO) und Überspannungsschutz (OVP)
- Batterie-Überladungsschutz
- Sicherheits-Timer für Vorladung und Schnellladung
- Ladung deaktiviert, wenn der Batterie-Feedback-Pin FB offen oder kurzgeschlossen ist
- Kalt-/Heiß-Batterie-Temperaturschutz
- Fehlerbericht auf STAT-Pin
- Erhältlich in einem 16-Pin-WQFN-Gehäuse von 3 mm x 3 mm
Applikationen
- Drahtloser Lautsprecher
- Gaming
- Ladestation
- Medizintechnik
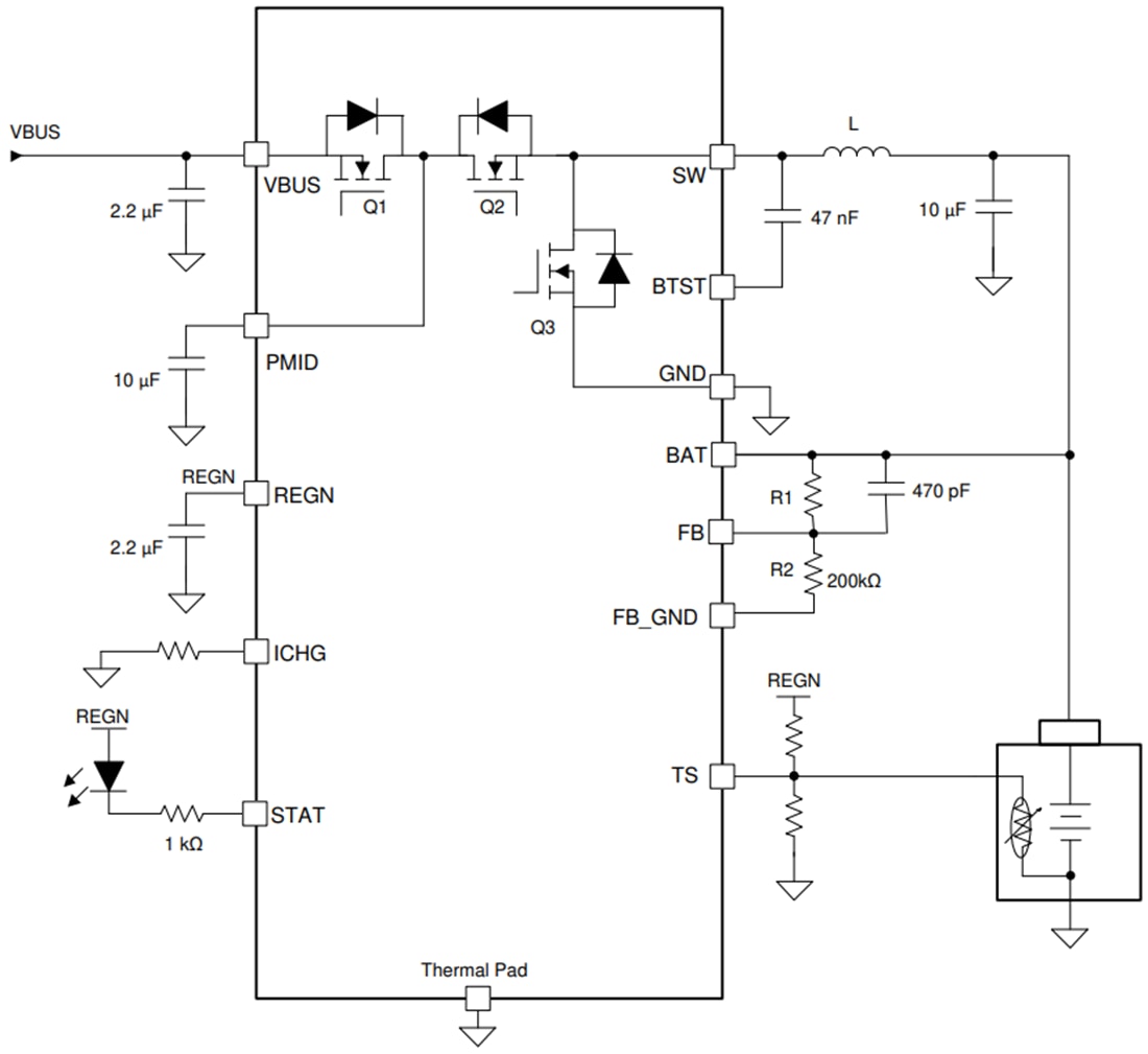
Vereinfachte Applikation
Veröffentlichungsdatum: 2020-12-18
| Aktualisiert: 2025-04-25
