Texas Instruments BQ25886 Aufwärtsmodus-Ladegerät

Das Texas Instruments bq25886 Aufwärtsmodus-Ladegerät ist ein hochintegrierter Batterielademanagement- und System-PowerPath-Management-IC. Dieses Bauteil ermöglicht ein sofortiges Einschalten und bietet ein genaues Anschlusssteuerungsbauteil für eine 2-Zellen-Li-Ionen- und Li-Polymer-Batterie. Das BQ25886 ist eine eigenständige Lösung mit PowerPath und OTG.

Merkmale

  • 2-A-, 1,5-MHz-Schaltmodus-Aufwärtsladegerät mit hohem Wirkungsgrad
    • Ladewirkungsgrad von 93,4 % mit 5-V-Adapter, 7,6-V-Batterie, 1-A-Ladung
    • Optimiert für USB-Eingang und zweizelliger Li-Ionen-Batterie
  • Einzeleingang zur Unterstützung des USB-Eingangsadapters
    • Unterstützt einen Eingangsspannungsbereich von 4,3 V bis 6,2 V bei einer absoluten maximalen Eingangsnennspannung von 20 V
    • Eingangsstrombegrenzung (500 mA bis 3,3 A) zur Unterstützung der USB-2.0- und USB-3.0-Standard-Adapter
    • Integrierte USB-D+/D--USB- und automatische Erkennungs-SDP-, CDP-, DCP-Adapter und nicht standardmäßige Adapter
  • Eigenständige Funktion mit PowerPath-Management
    • Batterieentladung mit höchsten Wirkungsgrad mit 17-mΩ-Batterieentlade-MOSFET
    • Narrow-VDC(NVDC)-PowerPath-Management
      • Instant-on ohne Batterie oder mit einer stark entladenen Batterie
      • Idealer Diodenbetrieb im Batterieersatzmodus
    • Einstellbare Ladespannung mit VSET-Pin unterstützt 8,2 V, 8,4 V, 8,7 V und 8,8 V
    • Einstellbarer Ladestrom mit ICHGSET-Pin unterstützt 100 bis 2.200 mA
    • Einstellbare Eingangsstrombegrenzung mit ILIM-Pin
  • Eingangsstrom-Optimierer (ICO) zur Maximierung der Eingangsleistung ohne Überlastung der Adapter
  • Die hohe Integration umfasst alle MOSFETs, die Strommessung und die Schleifenkompensation
  • Hohe Genauigkeit
    • ±0,5 % Ladespannungsregelung
    • ±5 % Ladestromregelung
    • ±7,5 % Eingangsstromregelung
  • Sicherheit
    • Temperaturmessung der Batterie beim Laden
    • Thermische Regelung und thermische Abschaltung

Applikationen

  • Drahtloser Lautsprecher
  • Smart-Lautsprecher
  • EPOS-Drucker
  • Tragbare Kassensysteme
  • IP-Netzwerkkamera

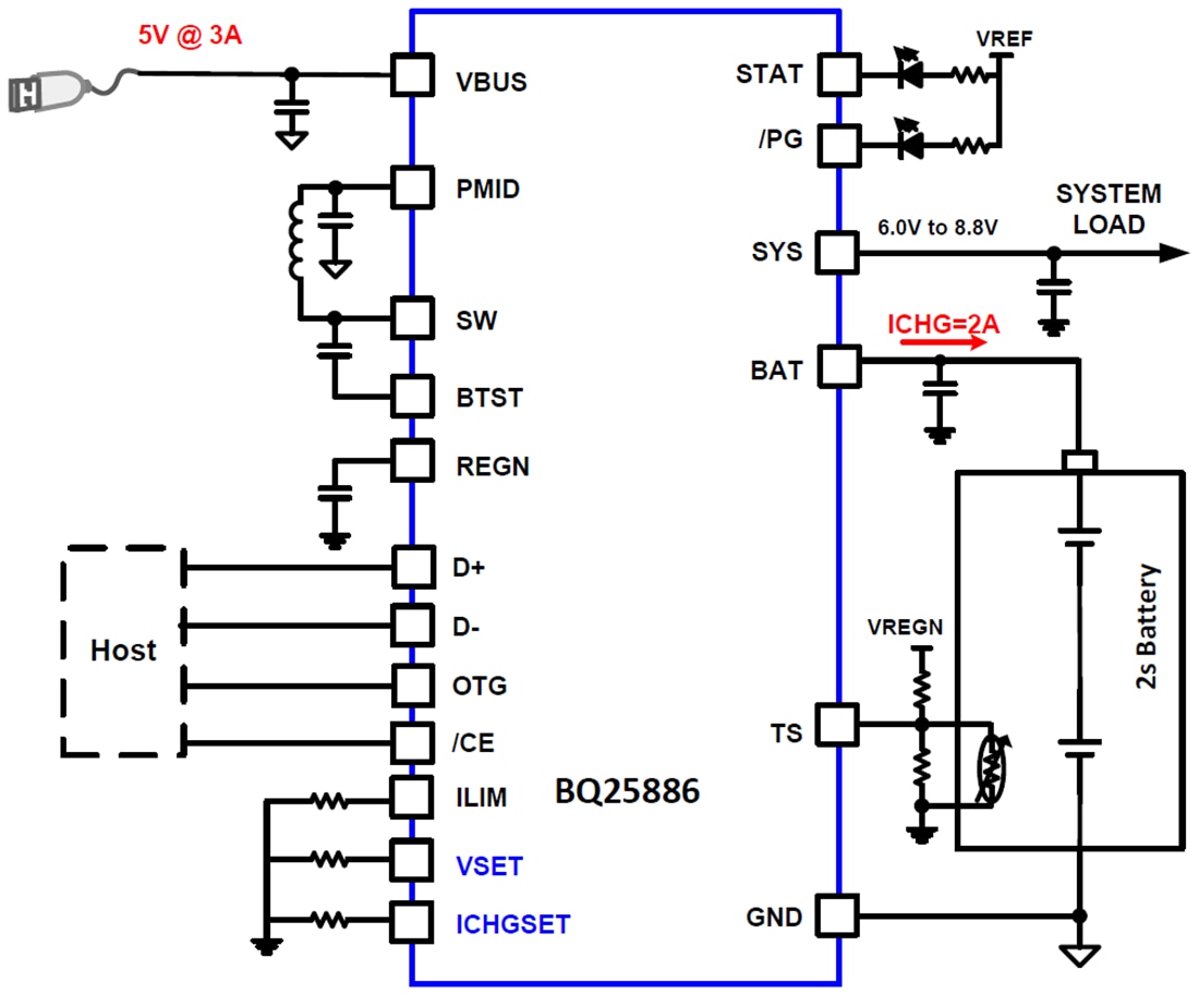
Vereinfachter Schaltplan

Schaltplan - Texas Instruments BQ25886 Aufwärtsmodus-Ladegerät
Veröffentlichungsdatum: 2019-07-22 | Aktualisiert: 2023-10-03