Texas Instruments bq4050 1-4-Baureihe CEDV-Batteriestandsanzeige

Texas Instruments bq4050 1-4-Baureihe CEDV-Batteriestandsanzeige mit kompensierter Entladungsschlussspannungs-(CEDV)-Technologie. Dieses Bauteil ist eine hochintegrierte, präzise 1- bis 4-reihige Batteriestandsanzeige und Schutzlösung, die eine autonome Ladegerätsteuerung und Zellenausgleichung möglich macht. Das Bauelement bq4050 bietet eine voll integrierte Paket-basierte Lösung mit einem Flash-programmierbaren, benutzerdefinierten, reduzierten Befehlssatz-CPU (RISC), Dieses Bauteil beinhaltet auch den Sicherheitsschutz und die Authentifizierung für Li-Ion- und Li-Polymer-Akkupacks. Die Batteriefüllstandsanzeige bq4050 kommuniziert über eine SMBus-kompatible Schnittstelle. Das Bauteil kombiniert einen Hochgeschwindigkeits-BqBMP-Prozessor mit geringem Stromverbrauch von TI mit hochpräzisen analogen Messfunktionen, integriertem Flash-Speicher und einer Reihe von Peripherie- und Kommunikations-Anschlüssen. Im bq4050 sind außerdem ein N-Kanal-FET-Drive und ein Transformationsresponder für die SHA-1-Authentifizierung enthalten, womit eine vollständige, leistungsstarke Batteriemanagementlösung ermöglicht wird.

Merkmale

  • N-Kanal-FET-Treiber mit High-Side-Schutz ermöglicht die serielle Buskommunikation bei Fehlerbedingungen
  • Zellenausgleich mit internem Bypass optimiert den Batteriezustand
  • Diagnostische Lebensdauer-Datenüberwachung und Blackbox-Recorder für die Fehleranalyse
  • Vollständige Palette von programmierbaren Schutzfunktionen: Spannung, Strom, Temperatur
  • JEITA-Ladealgorithmen unterstützen ein intelligentes Laden
  • Analog-Frontend mit zwei unabhängigen Analog-Digital-Wandlern
    • Gleichzeitige Strom- und Spannungsabtastung
    • Hochgenauer Coulomb-Zähler mit Eingangs-Offset-Fehler < 1 µV (typisch)
  • Unterstützt Batterieabschaltpunkt-Funktion (BTP) für Windows®-Integration
  • LED-Anzeige für Ladezustand- und Batteriestatus-Anzeige
  • 100kHz SMBus v1.1 Kommunikationsschnittstelle für die Programmierung und den Datenzugriff mit alternativem 400KHz-Modus
  • SHA-1-Authentifizierungsresponder für verbesserte Akkusatzsicherheit
  • Kompaktes 32-Pin-VQFN-Gehäuse (RSM)

Applikationen

  • Notebooks
  • Medizinische Test- und Diagnoseausstattung
  • Tragbare Messgeräte
  • Kabellose Staubsauger und Staubsauger-Roboter

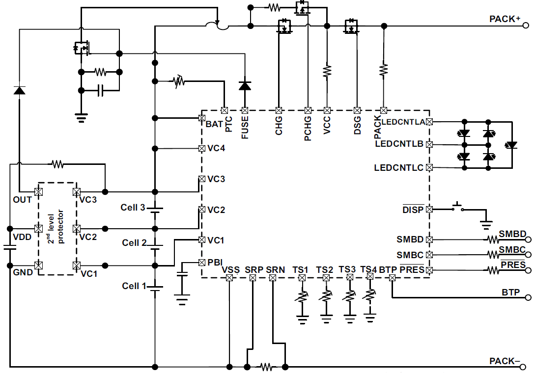
Vereinfachter Schaltplan

Schaltplan - Texas Instruments bq4050 1-4-Baureihe CEDV-Batteriestandsanzeige
Veröffentlichungsdatum: 2016-06-30 | Aktualisiert: 2022-03-11