Texas Instruments bq78350 Li-Ion & LiFePO4 Batterie-Management-Controller

Texas Instruments bq78350 Li-Ion &
LiFePO4 Batterie-Management-Controller

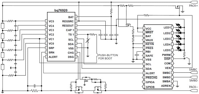
Der Li-Ion & LiFe4 Batterie-Management-Controller bq78350 von Texas Instruments gehört zur bq769x0-Familie von AFE-Schutzvorrichtungen (analogen Frontend), die eine umfassende Reihe von Batteriemanagement-Subsystemen bietet und hilft, die Produktentwicklung zu beschleunigen, um schnelle Produkteinführungszeiten zu erreichen. Der bq78350-Controller und das bq769x0-AFE unterstützen Zellenanwendungen der 3-Serie bis 15-Serie. Der bq78350 bietet eine präzise Kraftstoffanzeige und einen State-of-Health- (SOH) Monitor sowie Zellenausgleich und eine vollständige Palette von Spannungs-, Strom- und Temperatur-basierten Schutzfunktionen. Der bq78350 bietet optionale LED- oder LCD-Display-Konfigurationen für die Kapazitätsberichte. Er macht auch Daten über seine SMBus-1.1-Schnittstelle verfügbar. Batterieentwicklung und Diagnosedaten werden in einem nicht flüchtigen Speicher im Gerät gespeichert über die gleiche Schnittstelle zur Verfügung gestellt.

Merkmale
  • Kompensierter Entladeschluss-Spannung-Eichungsalgorithmus (Compensated End-of-Discharge Voltage, CEDV)
  • Unterstützt SMBus Host-Kommunikation
  • Flexible Konfiguration für die 3- bis 5-Serie (bq76920), 6- bis 10-Serie (bq76930) und 9- bis 15-Serie (bq76940) Li-Ion und LiFePO4-Batterien
  • Unterstützt Batterie-Konfigurationen bis zu 320Ahr
  • Unterstützt Lade- und Entladestrom-Reporting bis zu 320A
  • Externe NTC Thermistor-Unterstützung vom dazugehörigen AFE
  • Vollständige Palette von programmierbaren Spannungsschutz-Funktionen
    • Strom
    • Temperatur
    • Systemkomponenten
  • Lebenslange Datenprotokollierung
  • Unterstützt CC-CV-Ladung, inklusive Vorladung, Ladungsunterdrückung und Ladungsperrung

  • Bietet eine mit optionalem Widerstand programmierbare SMBus Slave-Adresse für bis zu acht verschiedene Bus-Adressen
  • Treibt ein 5-Segment-LED oder LCD-Display für Ladestatus-Anzeige an
  • Bietet SHA-1-Authentifizierung

Anwendungsbereiche
  • Leichte Elektro-Fahrzeuge (LEV): eBikes, eScooters, Pedelec und Fahrräder mit Trethilfe
  • Elektro- und Gartenwerkzeuge
  • Batterie-Backup und unterbrechungsfreie Stromversorgung (USV)
  • Drahtlose Basisstation von Backup-Systemen
  • Stromversorgung für Telekommunikationssysteme
 
eNews
  • Texas Instruments
Veröffentlichungsdatum: 2014-09-19 | Aktualisiert: 2022-03-11