Texas Instruments BUF802 Hochgeschwindigkeits-Operationsverstärker
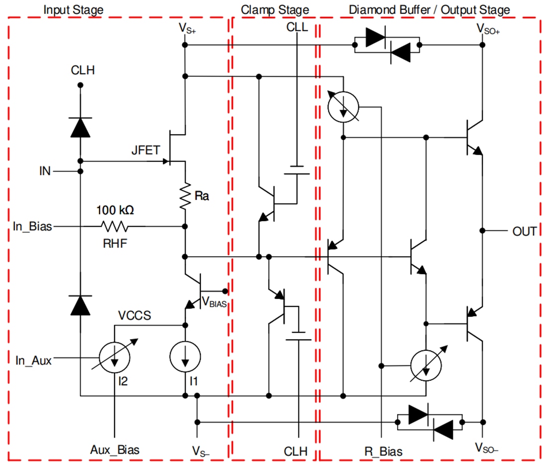
Der Texas Instruments BUF802 Hochgeschwindigkeits-Operationsverstärker ist ein Puffer mit Verstärkungsfaktor Eins, offenem Regelkreis und JFET-Eingangsstufe, der eine rauscharme Pufferung mit hoher Impedanz für Frontends in Datenerfassungssystemen (DAQ) bietet. Der BUF802 unterstützt eine Bandbreite von DC bis 3,1 GHz und bietet gleichzeitig eine ausgezeichnete Verzerrung und Rauschleistung über den Frequenzbereich.Der BUF802 kann in einer Composite-Schleife mit einem Präzisionsverstärker in Applikationen verwendet werden, die eine höhere Genauigkeit erfordern. Der BUF802 verwendet eine innovative Architektur, um das Design von hochpräzisen Composite-Schleifen mit großer Bandbreite zu vereinfachen.
Der BUF802 von Texas Instruments verfügt über einen einstellbaren Ruhestrom-Pin, der Designern den Handel mit Bandbreite und Verzerrung für einen niedrigeren Ruhestrom ermöglicht, wodurch sich das Bauteil über einen großen Frequenzbereich eignet. Der BUF802 verfügt über integrierte Eingangs- und Ausgangsklemmen zum Schutz des Bauteils und seiner nachfolgenden Signalkette vor Übersteuerungsspannungen.
Merkmale
- Große Signalbandbreite (1 VPP): 3,1 GHz
- Anstiegsrate: 7.000 V/µs
- Eingangsspannungsrauschen: 2,3 nV/√Hz
- Einschwingzeit: 0,7 ns 1 %
- 50 GΩ || 2,4 pF Eingangsimpedanz
- Kann eine Last von 50 Ω ansteuern
- Einstellbarer Ruhestrom für Leistung und Leistungskompromiss
- Integrierte Eingangs- und Ausgangsklemme mit schneller Wiederherstellung bei Übersteuerung
- Versorgungsspannung: ±4,5 V bis ±6,5 V
Applikationen
- Oszilloskop-Frontend
- Hochfrequenz-Datenerfassung
- T&M-Systeme mit hoher Eingangsimpedanz und hoher Anstiegsrate
- Oszilloskop-Encoder und Frontend-Add-on-Karten
- Aktive Sonden
- Zerstörungsfreie Prüfung (NDT)
Funktionales Blockdiagramm
Veröffentlichungsdatum: 2022-03-02
| Aktualisiert: 2022-09-14
