Texas Instruments CD326x Audio-Schnittstellensender
Der Audio-Schnittstellensender CD326x von Texas Instruments ist mit speziell ausgestatteten Audio-Schnittstellen kompatibel und unterstützt zwei Betriebsmodi: Tastenmodus und Tonmodus. Der Audio-Schnittstellenssender verfügt über einen niedrigen Ruhestrom von 3µA im Tastenmodus und einen niedrigen Ruhestrom von 110µA im Tonmodus. Der Tastenmodus unterstützt Mikrofone nicht und leitet die DC-Spannung von einem externen Schaltwiderstands-Netzwerk an den MIC-Pin weiter, um die Spannung extern zu messen. Der Tonmodus bietet Mikrofonunterstützung und erkennt das Drücken einer Taste basierend auf einem externen Schaltwiderstands-Netzwerk. Der Audio-Schnittstellensender CD326x ist in einem DSBGA-Miniaturgehäuse (YZP) untergebracht. Der Audio-Schnittstellensender eignet sich hervorragend für einen kabelgebundenen Headset-Signalsender, der kompatibel mit Systemen mit einer speziell aktivierten Audio-Schnittstelle ist.Merkmale
- Kompatibel mit speziell ausgestatteten Audio-Schnittstellen (iPhone® und iPad®)
- Niedriger Ruhestrom:
- 3 µA Tastenmodus (Mikrofon nicht in Gebrauch)
- 110 µA Tonmodus (Mikrofon in Gebrauch)
- DSBGA-Miniaturgehäuse (YZP)
- ESD-Leistung:
- 2000 V Human-Body-Model
- 500 V aufgeladenes Bauelement
Applikationen
- Kabelgebundener Headset-Signalsender, der mit Systemen kompatibel ist, die über eine speziell aktivierte Audio-Schnittstelle verfügen
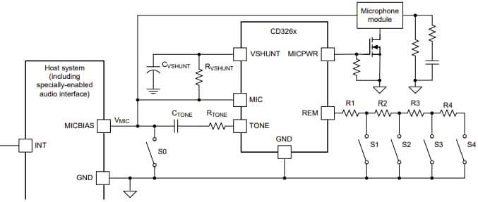
Blockdiagramm
Applikations-Schaltungs-Diagramm
Veröffentlichungsdatum: 2025-07-01
| Aktualisiert: 2025-07-28
