Texas Instruments DP83826Ax 10/100 Mbps Industrielle Ethernet-PHYs
Die 10/100 Mbit/s Industriellen Ethernet-PHYs der Baureihe DP83826Ax von Texas Instruments sind deterministische, stromsparende Bauteile mit geringer Latenz. Diese PHYs unterstützen die Ethernet-Protokolle 10BASE-Te und 100BASE-TX, um die strengen Anforderungen für industrielle Echtzeit-Ethernet-Systeme zu erfüllen. Die Ethernet-PHYs der Baureihe DP83826Ax beinhalten Hardware-Bootstraps für schnelle Link-Up-Zeiten, Modi zur schnellen Link-Drop-Erkennung und einen dezidierten Referenz-CLKOUT zur Taktsynchronisation weiterer Module in den Systemen. Zu den typischen Applikationen gehören Fabrikautomatisierung, Robotik, Bewegungssteuerung, Motorantriebe, Netzinfrastruktur, Gebäudeautomation und industrielle Ethernet-Feldbusse.Die DP83826Ax Ethernet-PHYs verfügen über die beiden konfigurierbaren Modi BASIC-Standard-Ethernet und ENHANCED-Ethernet. Der BASIC-Standard-Ethernet-Modus verwendet eine gemeinsame Ethernet-Pinbelegung. Der ENHANCED-Ethernet-Modus unterstützt den Standard-Ethernet-Modus und mehrere industrielle Ethernet-Applikationen mit zusätzlichen Funktionen und Hardware-Bootstrap-Konfiguration.
Merkmale
- Niedrige, deterministische Latenz:
- 40 ns TX-Latenz und 170 ns RX-Latenz
- <±2 ns="" deterministische="" latenz="" über="">±2>
- <±2 ns="" feste="" phasenbeziehung="" zwischen="" xi="" und="">±2>
- Robuste, kompakte Systemimplementierung:
- Integrierte Schaltung für verbesserte EMC
- IEC 61000-4-2 ESD: ±8 kV Kontakt, ±15 kV Luft Kriterium A
- IEC 61000-4-4 EFT: ±4 kV bei 5 kHz, 100 kHz Kriterium A
- CISPR 22 Klasse B Leitungsgebundene Emissionen
- CISPR 22 Klasse B Abgestrahlte Emissionen
- <10 µs="" schneller="">10>
- >150 m Kabellänge
- Spannungsmmodus-Leitungstreiber
- Integrierte Anschlüsse auf der MAC-Schnittstelle
- ±10 % Spannungstoleranz
- Zwei wählbare Pin-Modi in einem einzigen Bauteil:
- ENHANCED-Modus für zusätzliche Funktionen
- BASIC-Modus für allgemeine Ethernet-Pinbelegung
- Niedriger Stromverbrauch von <160>160>
- MII- und RMII-MAC-Schnittstellen
- Programmierbare Energiesparmodi:
- Aktiver Schlafmodus
- Deep-Power-Down-Funktion
- Energieeffizientes Ethernet (EEE) IEEE 802.3az
- Wake-on-LAN (WoL)
- Diagnosetools:
- Kabeldiagnose
- Integrierter Selbsttest (BIST)
- Loopback-Modi
- 3,3 V Einzelstromversorgung
- 1,8 V oder 3,3 V I/O-Spannungen
- RMII Back-to-Back-Repeater-Modus
- Betriebstemperaturbereiche:
- -40 °C bis 105 °C (DP83826AE)
- -40 °C bis 85 °C DP83826AI
- 10BASE-Te und 100BASE-TX IEEE 802.3 konform
Applikationen
- Fabrikautomatisierung
- Robotik
- Bewegungssteuerung
- Motorantriebe
- Netzinfrastruktur
- Gebäudeautomation
- Industrieller Ethernet-Feldbus
Applikations-Schaltungsdiagramm
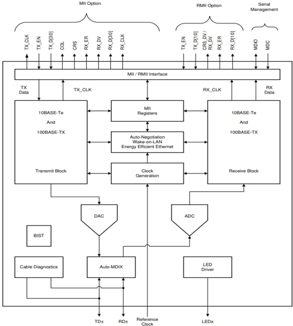
Blockdiagramm
Veröffentlichungsdatum: 2025-07-01
| Aktualisiert: 2025-07-17
