Texas Instruments DRV81004-Q1 4-Kanal-Low-Side-Treiber
Texas Instruments DRV81004-Q1 4-Kanal-Low-Side-Treiber mit integrierten Diagnose- und Schutzfunktionen ist für den Betrieb mit niedriger Versorgungsspannung ausgelegt. Dieser Treiber kann 470 mA Strom pro Ausgang unterstützen, wenn alle acht Kanäle gleichzeitig eingeschaltet sind. Der DRV81004-Q1 Treiber enthält ein 16-Bit Serial Peripheral Interface (SPI), das die Lasten und Geräte steuert und diagnostiziert. Dieser Treiber verfügt über zwei parallele Eingänge mit Mapping-Funktionalität, eine ausfallsichere Aktivierung im Limp-Home-Modus und eine minimale Drain-Source-Anspruchsspannung von 42 V. Der DRV81004-Q1 Treiber ist für Automobilanwendungen geeignet. Dieser Treiber wird u. a. für die Steuerung von Heizungs-, Lüftungs- und Klimaanlagen (HVAC), Body Control Modules (BCMs), Kfz-Beleuchtung, Vehicle Control Units (VCUs), pneumatische Ventile und allgemeine Relaistreiber verwendet.Merkmale
- 3 V auf 40 V analoge Versorgungsspannung:
- Startleistung von bis zu 3 V
- Unterstützt den Automobilstandard LV124
- Digitale Versorgungsspannung 3 V auf 5,5 V::
- Kompatibel mit 3,3-V- und 5-V-Mikrocontrollern
- 42 V minimale Drain-Source-Klemmspannung
- 700 mΩ typischerRDS(ON) bei 12 V, 25 °C
- 470 mA Strom pro Ausgang auf 85 °C, mit allen Kanälen EIN
- 2 parallele Eingänge mit Mapping-Funktionalität
- Ausfallsichere Aktivierung im Limp-Home-Modus über nSLEEP und IN-Pins
- Schlafmodus mit niedrigem Stromverbrauch:
- <3 μA nSLEEP-Pin verwenden
- 16-Bit-SPI-Schnittstelle für Steuerung und Diagnose:
- Daisy-Chain-Fähigkeit
- Kompatibel mit 8-Bit-SPI-Bauteilen
- Unterstützt verschiedene Schutzfunktionen:
- Verpolungsschutz für Batterien
- Schutz vor Kurzschluss gegen Erde und Batterie
- Stabiles Verhalten bei Unterspannungsbedingungen
- Überstrom-Sperre AUS
- Übertemperaturwarnung
- Thermische Abschaltverriegelung AUS
- Überspannungsschutz
- Ausfall der Batterie und Verlust des Bodenschutzes
- Schutz vor elektrostatischen Entladungen (ESD)
- Unterstützt Diagnosefunktionen:
- Diagnoseinformationen über SPI-Register
- Überlastungserkennung im Zustand EIN
- Erkennung offener Lasten im ausgeschalteten Zustand
- Überwachung des Eingangs- und Ausgangsstatus
Applikationen
- HVAC-Steuerung
- Kfz-Beleuchtung
- Pneumatische Ventile
- Karosseriesteuerungsmodule (BCMs) für Kraftfahrzeuge
- Benzin- und Dieselmotoren
- Fahrzeugeinheiten (VCUs)
- Speicherprogrammierbare Steuerungen (PLCs)
- Allzweck-Relais-Treiber
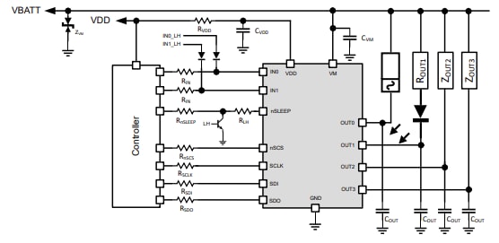
Funktionales Blockdiagramm
Applikations-Schaltplan-Diagramm
Weitere Ressourcen
Veröffentlichungsdatum: 2025-01-21
| Aktualisiert: 2025-05-06
