Texas Instruments INA-DDF-EVM Evaluierungsmodul
Das INA-DDF-EVM Evaluierungsmodul von Texas Instruments ist so ausgelegt, dass es mit verschiedenen Messverstärkern im DDF-Gehäuse kompatibel ist. Das INA-DDF-EVM Evaluierungsmodul von TI evaluiert die Leistung der Bauteile sowohl in Einzel- als auch Dual-Versorgungskonfigurationen. Das EVM bietet einen einfachen Zugriff auf Knoten mit oberflächenmontierten Testpunkten, Flexibilität bei Referenzspannungsquellen und ein praktischen Eingangs- und Ausgangsfilter.Merkmale
- Einfacher Zugriff auf Knoten mit oberflächenmontierten Testpunkten
- Flexibilität bei Referenzspannungsquelle
- Praktischer Eingangs- und Ausgangsfilter
PCB-Layout
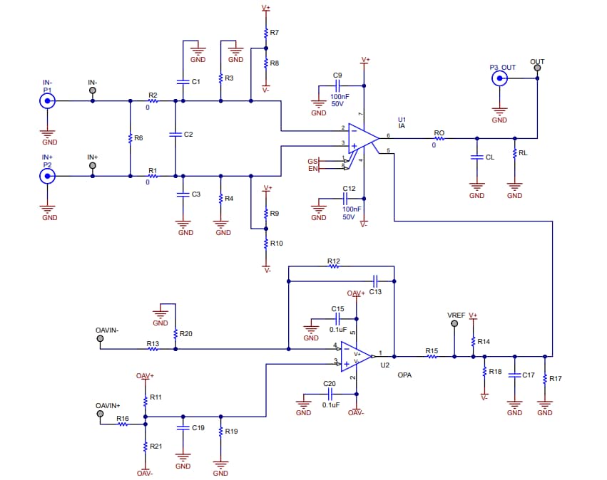
Schaltschema
Veröffentlichungsdatum: 2022-12-07
| Aktualisiert: 2025-03-05
