Texas Instruments INAx180/INAx181 Strommessverstärker
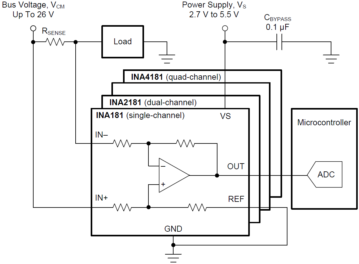
Die Strommessverstärker INAx180/INAx181 von Texas Instruments sind kostenoptimierte Strommessverstärker (werden auch als Strom-Shunt-Wächter bezeichnet), die Spannungsabfälle über Strommesswiderstände bei Gleichtaktspannungen von -0,2 V bis +26 V unabhängig von der Versorgungsspannung erfassen. Der INAx180/INAx181 integriert ein abgestimmtes Widerstandsverstärkungsnetzwerk in vier Bauteiloptionen mit festem Verstärkungsfaktor: 20 V/V, 50 V/V, 100 V/V oder 200 V/V. Dieses abgestimmte Widerstandsverstärkungsnetzwerk minimiert Gain-Fehler und verringert die Temperaturdrift. Jedes Bauteil wird von einer Einzelstromversorgung von 2,7 V bis 5,5 V betrieben und verbraucht einen Versorgungsstrom von max. 260 µA. INAx181 Bauteile verfügen über eine bidirektionale Strommessfähigkeit. Alle Bauteil-Optionen sind für den erweiterten Betriebstemperaturbereich von -40 °C bis +125 °C spezifiziert. Die INAx180-Q1/INAx181-Q1 Bauteile sind für Automobil-Applikationen AEC-Q100-qualifiziert.Merkmale
- Gleichtaktbereich (VCM): -0,2 V bis +26 V
- Hohe Bandbreite: 350 kHz (A1-Bauteile)
- Offsetspannung
- ±150 µV (max.) bei VCM = 0 V
- ±500 µV (max.) bei VCM = 12 V
- Ausgangs-Anstiegsrate: 2 V/µs
- Bidirektionale Strommessfähigkeit (nur INAx181)
- Genauigkeit
- ±1 % Verstärkungsfehler (max.)
- 1 µV/°C Offset-Drift (max.)
- Verstärkungsoptionen
- 20 V/V (A1-Bauteile)
- 50 V/V (A2-Bauteile)
- 100 V/V (A3-Bauteile)
- 200 V/V (A4-Bauteile)
- Ruhestrom: max. 260 µA (INA180/INA181)
Applikationen
- Motorsteuerung
- Akkuüberwachung
- Energiemanagement
- Beleuchtungssteuerung
- Überstrom-Erkennung
- Solar-Wechselrichter
Veröffentlichungsdatum: 2017-07-17
| Aktualisiert: 2024-04-24
