Texas Instruments INA185EVM Evaluierungsmodul
Das Texas Instruments INA185EVM Evaluierungsmodul bietet die erforderlichen Anforderungen und Schnittstellenoptionen für die Evaluierung der INA185Ax. Die INA185Ax sind Strommessverstärker, die für den Einsatz in kostengünstigen, platzbeschränkten Applikationen ausgelegt sind.Das INA185EVM ist zur Bereitstellung einer Evaluierung der grundlegenden Funktionen der Bauteil-Produktfamilie ausgelegt. Das INA185EVM besteht aus einer einzigen PCB, die in 4 einzelne Stücke zerlegt werden kann, um die Evaluierung verschiedener Bauteilausführungen zu ermöglichen. Das Board ist zur Evaluierung von sowohl High-Side- als auch Low-Side-Konfigurationen in der Lage und verfügt über Testpunkte für einen einfacheren Zugriff auf die Bauteil-Pins. Das Layout der Vorrichtung soll kein Modell für die Zielschaltung sein und ist auch nicht für die Evaluierung der elektromagnetischen Kompatibilität (EMC) ausgelegt.
Merkmale
- Evaluierung des INA185Ax in allen Gain-Optionen
- Einfacher Zugriff auf alle Bauteil-Pins mit Testpunkten
- Fähigkeit zur Evaluierung von sowohl High-Side- als auch Low-Side-Konfigurationen
Layout
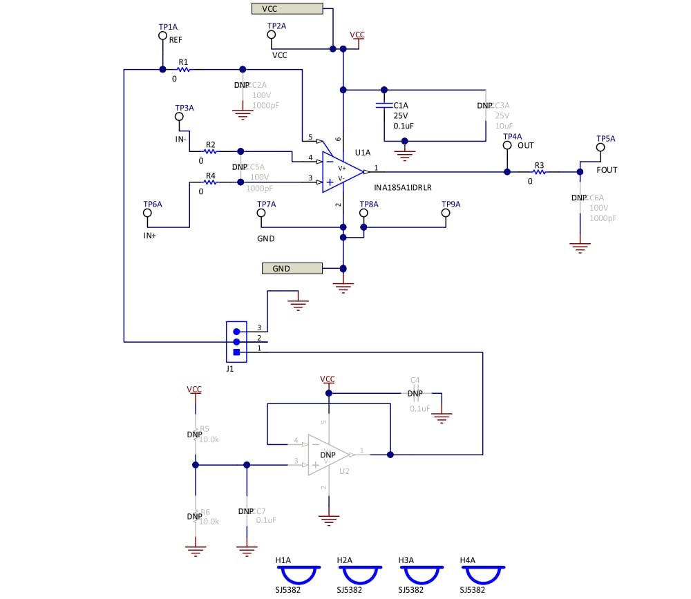
Schaltplan
Veröffentlichungsdatum: 2019-04-22
| Aktualisiert: 2023-08-22
