Texas Instruments INA19x/INA19x-Q1 Strom-Shunt-Monitore
Texas Instruments INA19x/INA19x-Q1 Strom-Shunt-Monitore verfügen über einen Spannungsausgang, der unabhängig von der Versorgungsspannung des INA19x Leistungsabfälle in Shunts bei Gleichtaktspannungen von -16 V bis +80 V erkennen kann. Diese Geräte verfügen über drei Ausgangsspannungsskalen: 20V/V, 50V/V und 100V/V. Stromregelkreise werden durch die Verwendung der 500-kHz-Bandbreite vereinfacht. Die INA193–INA195/INA193-Q1-INA195-Q1 Bauteile bieten identische Funktionen, aber alternative Pin-Konfigurationen zu den INA196–INA198/INA196-Q1-INA1098-Q1-Bauteilen.Die INA19x/INA19x-Q1 Bauteile von Texas Instruments werden von einer einzelnen 2,7-V- bis 18-V-Versorgung betrieben und beziehen einen maximalen Versorgungsstrom von 900 µA. Diese Bauteile werden in einem platzsparenden SOT-23-Gehäuse angeboten und sind über den erweiterten Betriebstemperaturbereich (-40 °C bis +125 °C) spezifiziert. Die INA19x-Q1 Bauteile sind gemäß AEC-Q100 für Fahrzeuganwendungen zugelassen.
Merkmale
- Breiter Gleichtaktspannungsbereich von -16 V bis +80 V
- Geringer Fehler von 3,0 % Übertemperatur (max.)
- Drei Übertragungsfunktionen verfügbar (20V/V, 50V/V und 100V/V)
- Bandbreite bis 500 kHz
- Ruhestrom von 900 µA (max.)
- Vollständige Strommesslösung
Applikationen
- Schweißausrüstung
- Notebooks
- Mobiltelefone
- Telekommunikationsausstattung
- Automobil-Applikationen
- Leistungsmanagement
- Akkuladegeräte
Datenblätter
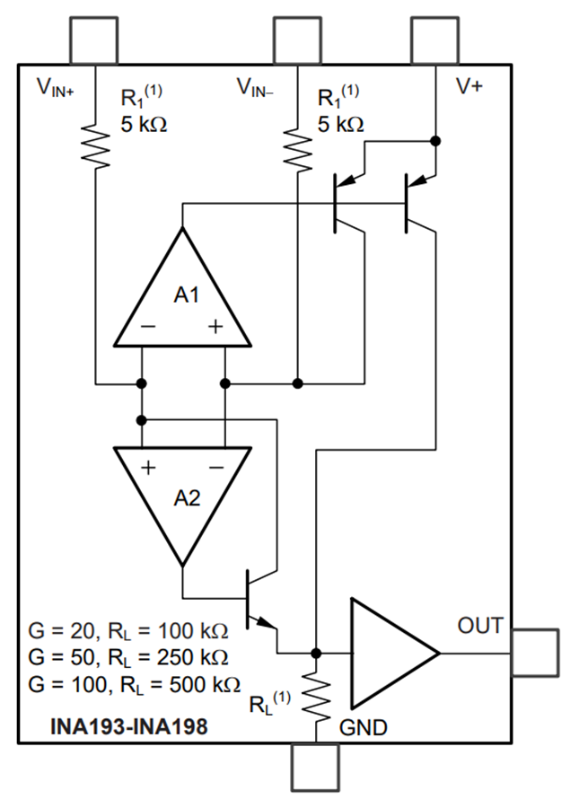
Funktionales Blockdiagramm
Veröffentlichungsdatum: 2025-01-24
| Aktualisiert: 2025-03-06
