Texas Instruments INA253EVM Stromsensoren-Evaluierungsmodul
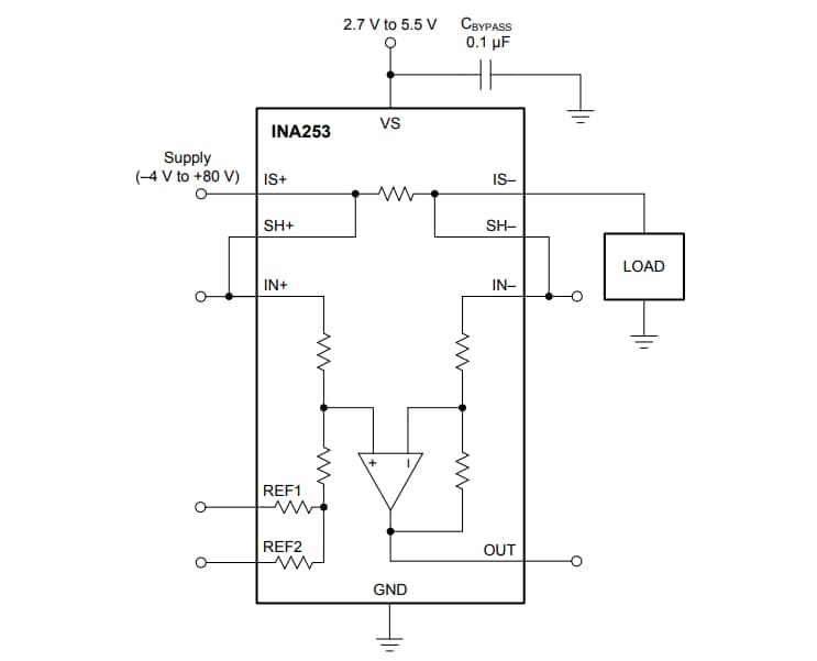
Das INA253EVM Stromsensoren-Evaluierungsmodul demonstriert den Wirkungsgrad des INA253x. Der INA253x ist ein Spannungsausgangs-Stromnebenwiderstands-Wächter, der einen internen Querwiderstand enthält. Dies ermöglicht Strommessungen mit hoher Genauigkeit. Der INA253EVM enthält alle Bauteilversionen des INA253x, INA253A1, INA253A2 und INA253A3. Das INA253EVM umfasst eine PCB mit der Option von drei unterschiedlichen einzelnen PCBs. Das INA253EVM verfügt auf jedem PCB-Board über Testpunkte, die auf die Funktionspins des Bauteils zugreifen. Die Unterstützungsschaltung ist in der PCB enthalten. Diese kann bei Bedarf neu konfiguriert, entfernt oder übergangen werden.Merkmale
- Alle INA253 Gain-Versionen sind enthalten
- Einfacher Zugriff auf alle Pins
- Platzhalter auf der PCB für Konfigurationen, die vom Standard abweichen
Blockdiagramm
Veröffentlichungsdatum: 2018-10-19
| Aktualisiert: 2023-07-10
