Texas Instruments INA30x/INA30x-Q1 Strommessverstärker

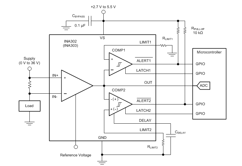
Texas Instruments INA30x/INA30x-Q1 Hochgeschwindigkeits-Präzisions-Strommessverstärker zum Überstromschutz bieten zwei integrierte Hochgeschwindigkeits-Komparatoren, die Strombedingungen die außerhalb des Grenzbereichs liegen, erkennen. Sowohl die INA302/INA302-Q1 als auch die INA303/INA303-Q verfügen über Komparatoren, die so konfiguriert sind, dass sie auf Überstromzustände reagieren. Darüber hinaus reagiert der INA303/INA303-Q1 auch auf eine Unterstrombedingung in einer Windowed-Konfiguration. Jeder Komparator verfügt über eine einstellbare Schwellenwertspanne, die mittels eines Grenzwert-einstellbaren Widerstands festgelegt wird. Diese Monitore messen die Differential-Spannungssignale, die unabhängig von der Versorgung von -0,1 V bis 36 V auf Gleichtaktspannungen variieren können. Das Bauteil verfügt über eine Betriebsspannungsversorgung von 2,7 V bis 5,5 V mit einem maximalen Versorgungsstrom von 950 μA. Der INA30x/INA30x-Q1 ist in einem 14-Pin-TSSOP-Gehäuse mit einem erweiterten Betriebstemperaturbereich (-40 °C bis +125 °C) verfügbar. Die INA30x-Q1 Bauteile sind für Fahrzeuganwendungen AEC-Q100-qualifiziert.

Merkmale

  • Großer Gleichtakteingangsbereich: -0,1 V bis 36 V
  • Duale Komparatorausgänge:
    • INA302: zwei unabhängige Alarme bei Grenzwertüberschreitungen
    • INA303: Fensterkomparator
    • Einzeln eingestellte Schwellenwerte
    • Komparator 1 Alarm-Reaktion: 1 µs
    • Komparator 2 einstellbare Verzögerung: 2 µs bis 10 s
    • Open-Drain-Ausgänge mit unabhängigen Verriegelungs-Steuerungsmodi
  • Hochpräziser Verstärker:
    • Offset-Spannung: 30 µV (max., A3-Version)
    • Offsetspannungsdrift: 0,5 μV/°C (max.)
    • Verstärkungsfehler: 0,15 % (max., A3-Version)
    • Verstärkungsfehlerabweichung: 10 ppm/°C
  • Verfügbare Verstärkungen:
    • INA302A1, INA303A1: 20 V/V
    • INA302A2, INA303A2: 50 V/V
    • INA302A3, INA303A3: 100 V/V

Applikationen

  • Überstromschutz
  • Motorsteuerung
  • Stromversorgungsschutz
  • Computer und Server
  • Telekommunikationsausstattung

INA302/INA303 Blockdiagramm

Blockdiagramm - Texas Instruments INA30x/INA30x-Q1 Strommessverstärker
Veröffentlichungsdatum: 2018-04-13 | Aktualisiert: 2022-11-29