Texas Instruments INA79xEVM Evaluierungsmodule
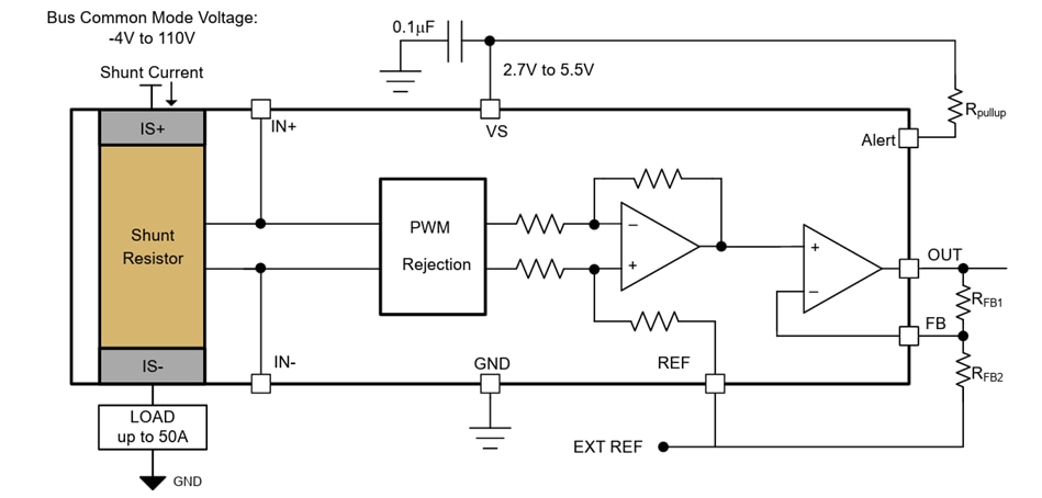
Texas Instruments INA79xEVM Evaluierungsmodule ermöglichen Benutzern die Evaluierung der INA790x und INA791x Strommessverstärker. Die Bauteile sind bidirektionale, extrem präzise Strommessverstärker mit 75 A EZShunt™ -Technologie und einem -4 V- bis 110 V-Bereich. Der TI INA79xEVM liefert eine Plattform, die eine Gain- und Referenzspannungskonfiguration ermöglicht.Merkmale
- Evaluierung aller Empfindlichkeitsoptionen für INA790 und INA791
- Einfacher Zugriff auf Bauteil-Pins mit Testpunkten
- Evaluierung von High-Side- und Low-Side-Konfigurationen
Applikationen
- Motorantriebe, Magnete und Betätiger
- Spritzgussmaschine, kabellose Elektrowerkzeuge
INA750 Bauteil — Blockdiagramm
High-Side-Durchlassstrom-Einrichtung
Veröffentlichungsdatum: 2025-02-03
| Aktualisiert: 2025-08-26
