Texas Instruments INA827 Instrumentenverstärker mit 2,7 bis 36V Versorgung
Der Instrumentierungsverstärker INA827 mit Versorgungsspannung 2,7 bis 36 V von Texas Instruments weist einen äußerst geringen Stromverbrauch auf und arbeitet in einem breiten Bereich von einzelner oder doppelter Versorgungsspannung. TI INA827 wurde für die kleinstmögliche Verstärkungsverschiebung von nur 1 ppm pro Grad Celsius in G=5 optimiert, wodurch kein externer Widerstand erforderlich ist. Über einen einzelnen externen Widerstand lassen sich Verstärkungsfaktoren von 5 bis 1000 einstellen. Der Instrumentierungsverstärker TI INA827 wurde für ein ausgezeichnetes Gleichtaktunterdrückungsverhältnis von über 88 dB (G=5) für Frequenzen bis zu 5 kHz optimiert. Das Gleichtaktunterdrückungsverhältnis in G=5 übersteigt 88 dB über einen vollen Eingangsgleichtaktbereich von der negativen Versorgung bis hin zu 1 V der positiven Versorgung. Bei Ausnutzung des Rail-to-Rail-Ausgangs ist der INA827 gut für den Niederspannungsbetrieb mit einer einzelnen 2,7 V-Quelle sowie mit einer Doppelquelle bis zu ±18 V geeignet. Die Eingänge werden anhand von Zusatzschaltungen, die den Eingangsstrom auf eine sichere Stärke begrenzen, vor Überspannungen bis ±40 V über der Spannungsversorgung geschützt. INA827EVM gewährleistet eine Evaluierung der Basisfunktionen von INA827.Merkmale
- Eliminates Errors from External Resistors at Gain of 5
- Common-Mode Range Goes Below
- Negative Supply
- Input Protection: Up to ±40V
- Rail-to-Rail Output
- Outstanding Precision
- Common-Mode Rejection: 88dB, min
- Low Offset Voltage: 150µV, max
- Low Drift: 2.5µV/°C, max
- Low Gain Drift: 1ppm/°C, max (G = 5 V/V)
- Power-Supply Rejection
- 100dB, min (G = 5)
- Noise: 17 nV/√Hz, G = 1000 V/V
- High Bandwidth
- G = 5: 600kHz
- G = 100: 150kHz
- Supply Current: 200µA, typ
- Supply Range
- Single Supply: +2.7V to +36V
- Dual Supply: ±1.35V to ±18V
- Specified Temperature Range
- -40°C to +125°C
Applikationen
- Industrial Process Controls
- Multichannel Systems
- Power Automation
- Weigh Scales
- Medical Instrumentation
- Data Acquisition
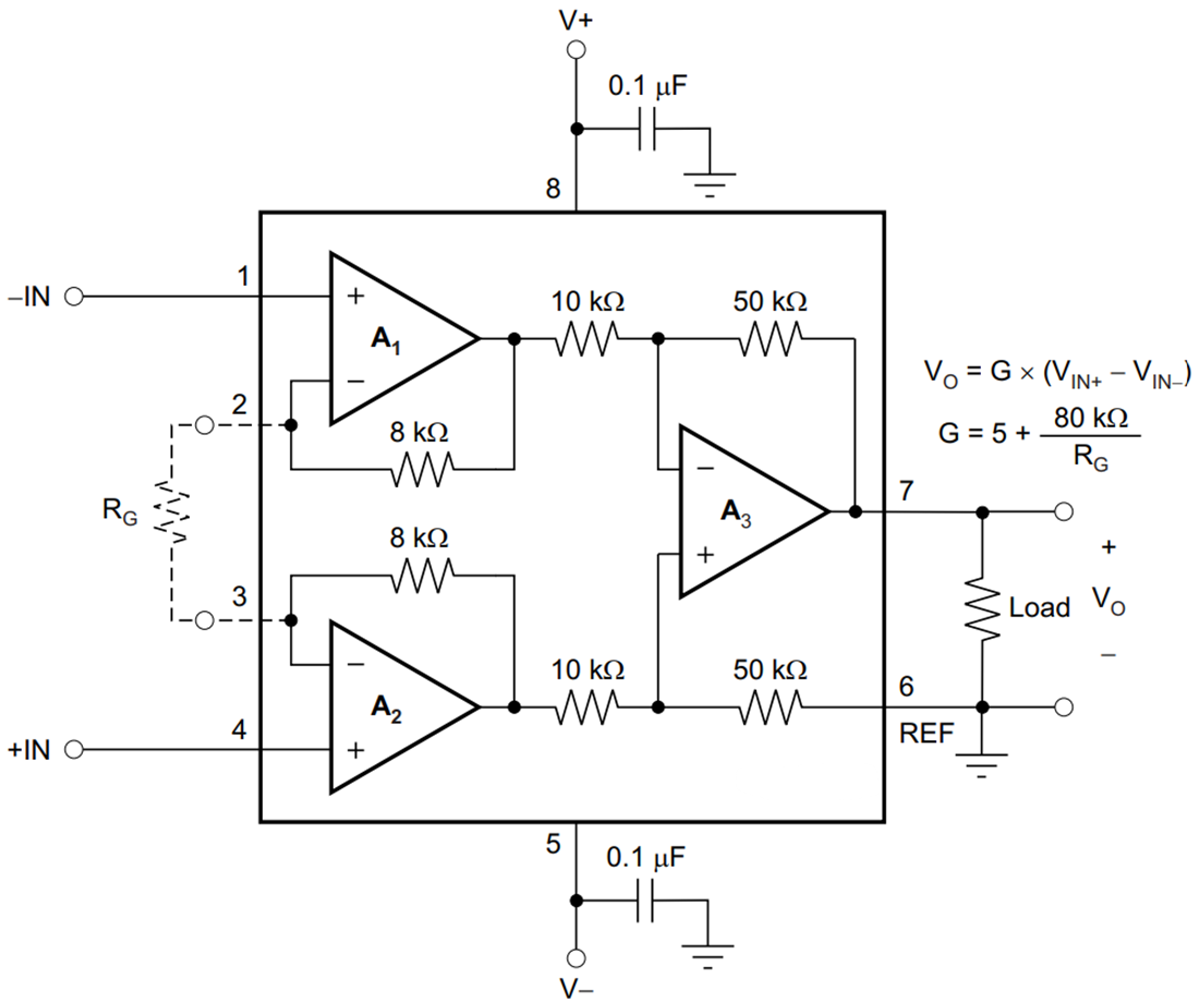
Functional Block Diagram
Veröffentlichungsdatum: 2012-09-04
| Aktualisiert: 2022-03-11
