Texas Instruments ISO5852S IGBT-MOSFET-Gatetreiber
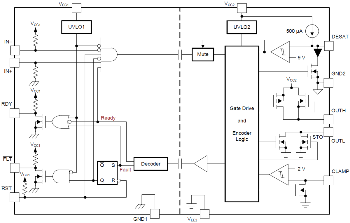
Texas Instruments ISO5852S IGBT-MOSFET-Gate-Treiber sind bei Mouser erhältlich und sind verstärkt isolierte 5,7kVRMS-Gate-Treiber für IGBTs und MOSFETs mit 2,5A Quellstrom und 5A Senkstrom. Die Eingangsseite wird von einer einzelnen 2,25V- bis 5,5V-Stromversorgung betrieben. Auf der Ausgangsseite ist ein Stromversorgungsbereich von mindestens 15V bis maximal 30V möglich. Zwei zusätzliche CMOS-Eingänge steuern den Ausgangsstatus des Gate-Treibers. Die kurze Verzögerungszeit von 76ns gewährleistet eine genaue Steuerung des Ausgangsstatus. Zu den typischen Anwendungen gehören isolierte IGBT- und MOSFET-Antriebe in industriellen Motorsteuerungsantrieben und Energieversorgungen, Solar-Wechselrichter, HEV- und EV-Leistungsmodule und Induktionserwärmung.Merkmale
- 100kV/µs Minimum Common-Mode Transient Immunity (CMTI) at VCM = 1500V
- Split outputs to provide 2.5A peak source and 5A peak sink currents
- 76ns (Typ), 110ns (Max) Short propagation delay
- 2A Active miller clamp
- Output short-circuit clamp
- Soft Turn-Off (STO) during short circuit
- Fault alarm upon desaturation detection is signaled on FLT and reset through RST
- Input and Output Under Voltage Lock-Out (UVLO) with Ready (RDY) pin indication
- Active output pull-down and default low outputs with low supply or floating inputs
- 2.25V to 5.5V Input supply voltage
- 15V to 30V Output driver supply voltage
- CMOS Compatible inputs
- Rejects input pulses and noise transients shorter than 20ns
- -40°C to 125°C Ambient operating temperature
- Surge immunity 12800VPK (according to IEC 61000-4-5)
- Safety and regulatory certifications
- 8000VPK VIOTM and 2121VPK VIORM reinforced isolation per DIN V VDE V 0884-10 (VDE V 0884-10):2006-12
-
- 5700VRMS Isolation for 1 minute per UL 1577
- CSA Component acceptance Notice 5A, IEC 60950-1, IEC 60601-1 and IEC 61010-1 end equipment standards
- CQC Certification per GB4943.1-2011
- All certifications are planned
Applikationen
- Isolated IGBT and MOSFET Drives in
- Industrial motor control drives
- Industrial power supplies
- Solar inverters
- HEV and EV power modules
- Induction heating
Functional Block Diagram
Veröffentlichungsdatum: 2015-11-19
| Aktualisiert: 2025-06-06
