Texas Instruments LM2104 Halbbrücken-Gate-Treiber
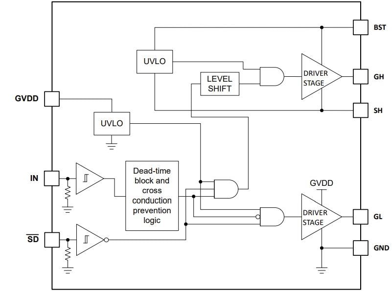
Der LM2104 Halbbrücken-Gate-Treiber von Texas Instruments ist für die Ansteuerung sowohl der High-Side- als auch der Low-Side-n-Kanal-MOSFETs in einer synchronen Abwärts- oder Halbbrückenkonfiguration ausgelegt. Dieser Gate-Treiber weist eine typische Unterspannungssperre von 8 V auf GVDD, eine absolute Maximalspannung von 107 V auf BST und eine maximale Verarbeitung negativer transienter Spannungen von –19,5 V auf SH auf. Der LM2104 Treiber bietet 475 ns typische feste interne Totzeit, 115 ns typische Ausbreitungsverzögerung und integrierte Querleitungsverhinderung. Dieser kompakte Hochspannungs-Gate-Treiber ist in einem 8-Pin-SOIC-Gehäuse erhältlich, das mit branchenüblichen Pinbelegungen kompatibel ist. Zu den typischen Applikationen gehören bürstenlose Gleichstrommotoren (BLDC), Permanentmagnet-Synchronmotoren (PMSM), Servo-/Schrittmotorantriebe, kabellose Staubsauger, E-Bikes, E-Scooter und Batterietestgeräte.Merkmale
- Treibt zwei N-Kanal-MOSFETs in einer Halbbrückenschaltung an
- Unterspannungssperre auf GVDD: 5 V (typisch)
- Typische feste interne Totzeit: 475 ns
- Typische Ausbreitungsverzögerung von 115 ns
- Absolute negative Transientenspannung auf SH: -19,5 V (max.)
- 107 V absolute Höchstspannung auf BST
- Quellen-/Senkenströme: 0,5 A/0,8 A (max.)
- Integrierte Verhinderung von Querleitung
- Logikeingangspin SD für die Abschaltung
- Einzelner Eingangspin IN
Applikationen
- Bürstenlose DC-Motoren (BLDC)
- Servo- und Schrittmotorantriebe
- Kabellose Garten- und Elektrowerkzeuge
- Kabellose Staubsauger
- Batterieprüfgeräte
- E-Bikes und E-Scooter
- Unterbrechungsfreie Offline-Stromversorgung (USV)
- Permanentmagnet-Synchronmotoren (PMSM)
- Universal-MOSFET oder IGBT-Treiber
Funktionales Blockdiagramm
Typische Applikations-Schaltung
Veröffentlichungsdatum: 2024-01-09
| Aktualisiert: 2024-01-24
