Texas Instruments SIMPLE SWITCHER® Regler LM2267x von Texas Instruments
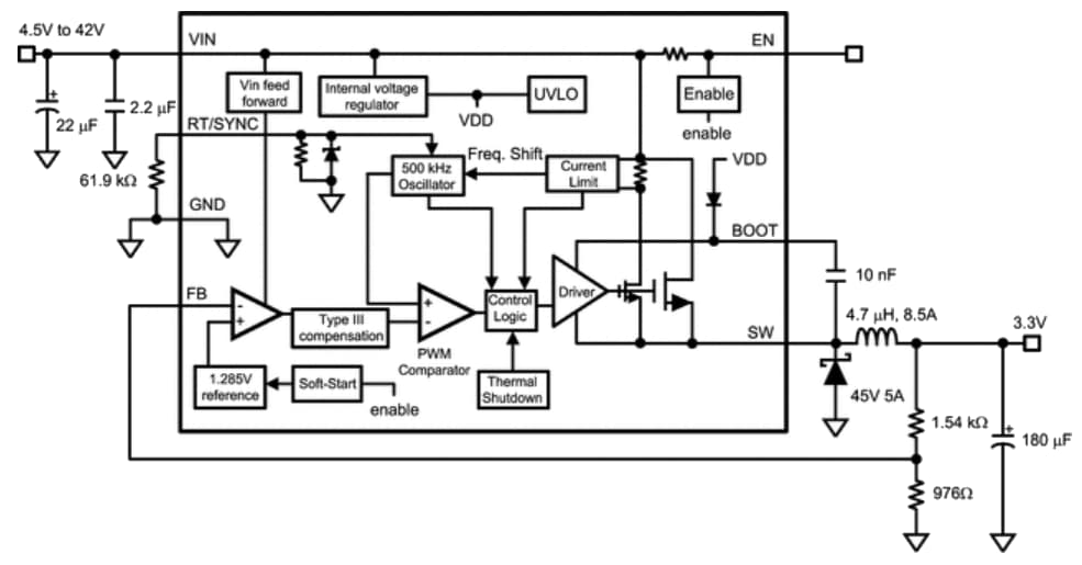
SIMPLE SWITCHER® Abwärtsregler LM2267x von Texas Instruments bieten zahlreiche Verbesserungen und Erweiterungen der SIMPLE SWITCHER-Serie inklusive eines Eingangsbereichs von bis zu 4,5 V. Die TI LM2267x-Bausteine verfügen über eine höhere Ausgangsgenauigkeit, eine anpassbare Schaltfrequenz, Precision Enable und thermisch optimierte, umweltfreundliche Gehäuse. Diese Abwärtsregler bieten eine anpassbare Strombegrenzung und Frequenzsynchronisierung bis 1 MHz.Merkmale
- Wide Input Voltage Range from 4.5V-42V
- Load Currents from 0.5A-5A
- Adjustable and Fixed Output Voltages
- Adjustable and Fixed Switching Frequencies (up to 1MHz) for optimal size and efficiency
- External Soft Start
- Precision Enable
- Internally compensated voltage mode control minimizes external component count
- VOUT accurate within 2.0%, worst case
- Adjustable current limit
- Frequency Sync up to 1MHz
- PSOP-8 and TO263-7 THIN packages
Applikationen
- Industrial Control
- Telecom and Datacom Systems
- Embedded Systems
- Conversions from Standard 24V, 12V and 5V Input Rails
Typical Application
Veröffentlichungsdatum: 2013-09-03
| Aktualisiert: 2023-05-19
