Texas Instruments LM22680 SIMPLE SWITCHER® Regler von

Texas Instruments LM22680 SIMPLE SWITCHER® Abwärtsregler bieten alle Funktionen, die notwendig sind, um einen effizienten Hochspannungs-Abwärtsregler unter Verwendung eines Minimums an externen Komponenten einzusetzen. Diese einfach anwendbaren Regler integrieren einen 42V N-Kanal-MOSFET-Schalter, der bis zu 2A an Laststrom bieten kann. Eine herausragende Leitungs- und Lastregulierung, gemeinsam mit einem hohen Wirkungsgrad (>90%) werden unterstützt. Die Spannungsmoduskontrolle bietet ein kurzes, pünktliches Minimum und ermöglicht das größte Verhältnis zwischen Eingangs- und Ausgangsspannungen. Die interne Schleifenkompensation bedeutet für den Nutzer, dass er keine mühsame Kalkulation der Schleifenkompensationskomponenten durchführen muss. Fest 5V-Ausgangs- und einstellbare Ausgangsspannungsoptionen sind erhältlich. Die Standard-Schaltfrequenz ist auf 500 kHz eingestellt und ermöglicht kleine externe Komponenten und eine gute Einschwingzeit. Zusätzlich kann die Frequenz über einen Bereich von 200 kHz bis 1MHz mit einem einzigen externen Widerstand eingestellt werden. Der interne Oszillator kann auf eine Systemuhr oder auf den Oszillator eines anderen Reglers synchronisiert werden. Ein Präzisions-Freigabeeingang ermöglicht die Vereinfachung der Reglerkontrolle und die Sequenzierung der Systemleistung. Im Abschaltmodus zieht der Regler lediglich 25 µA (Typ.). Eine einstellbare Soft-Start-Funktion wird über die Auswahl eines einzelnen externen Kondensators zur Verfügung gestellt. Der LM22680 verfügt auch über eine integrierte Wärmeabschaltung und eine Strombegrenzung zum Schutz vor versehentlichem Überlasten.

Merkmale

  • 4.5V to 42V wide input voltage range
  • Internally compensated voltage mode control
  • Stable with low ESR ceramic capacitors
  • 200mΩ N-Channel MOSFET
  • Output voltage option: ADJ (outputs as low as 1.285V)
  • ±1.5% feedback reference accuracy
  • 500kHz default switching frequency
  • Adjustable switching frequency and synchronization
  • -40°C to 125°C operating junction temperature range
  • Precision enable pin
  • Integrated boot-strap diode
  • Adjustable soft-start

Applikationen

  • Industrial control
  • Telecom and Datacom systems
  • Embedded systems
  • Conversions from standard 24V, 12V and 5V input rails

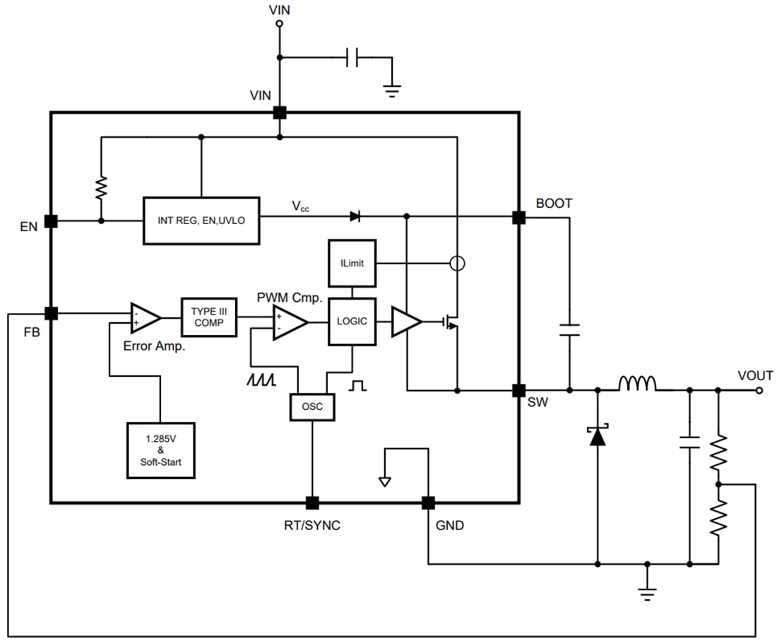
Functional Block Diagram

Blockdiagramm - Texas Instruments LM22680 SIMPLE SWITCHER® Regler von

TI WEBENCH Designer

TI Webench Designer - Texas Instruments LM22680 SIMPLE SWITCHER® Regler von
Veröffentlichungsdatum: 2014-02-27 | Aktualisiert: 2022-03-11