Texas Instruments LM25185/LM25185-Q1 PSR Flyback DC-DC-Regler
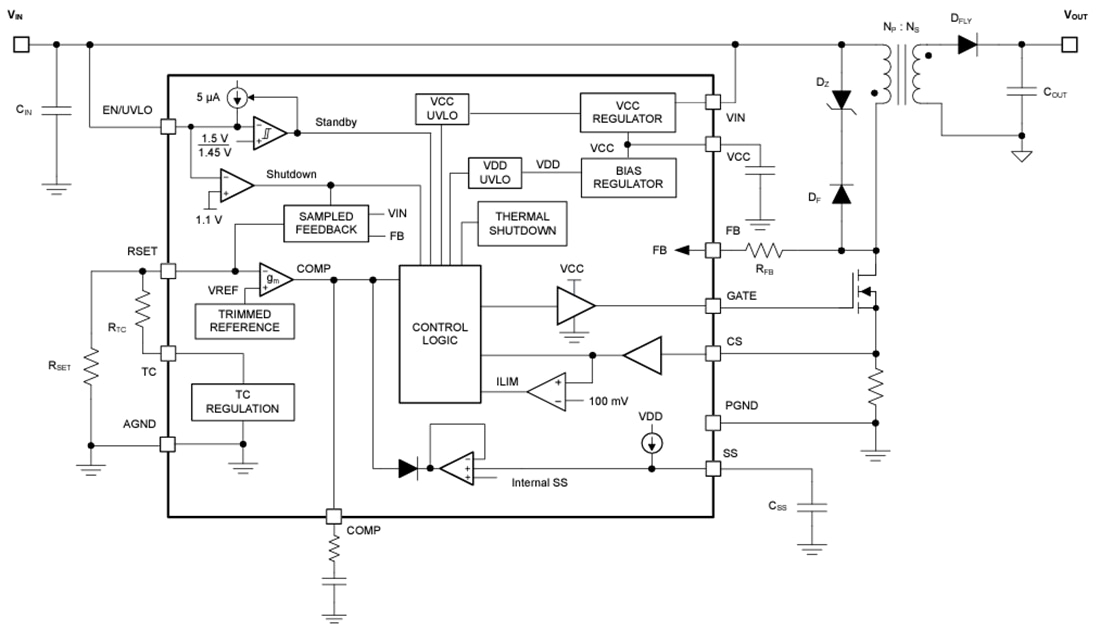
Der PSR-Flyback-DC/DC-Regler der Baureihe LM25185/LM25185-Q1 von Texas Instruments ist ein primärseitig geregelter (PSR) Flyback-Regler mit hohem Wirkungsgrad über einen Spannungsbereich von 4,5 V bis 42 V. Die isolierte Ausgangsspannung wird von der primärseitigen Flyback-Spannung abgetastet. Diese Funktion macht eine Spannungsreferenz, einen Optokoppler oder eine dritte Wicklung vom Transformator zur Ausgangsspannungsregelung überflüssig. Der hohe Integrationsgrad führt zu einem zuverlässigen, hochdichten und einfachen Design, bei dem nur ein Transformator die Isolationsbarriere überschreitet. Die Umschaltung im Boundary Conduction Mode (BCM) ermöglicht ein kompaktes magnetisches Design mit einer um mehr als ±1,5 % verbesserten Leistung bei der Last- und Leitungsregulierung. BCM unterstützt Anwendungen mit bis zu 42 V Eingangsspannung mit erweitertem Spielraum für Leitungstransienten.Der Flyback-Regler LM25185/LM25185-Q1 vereinfacht die Implementierung isolierter DC-DC-Versorgungen mit optionalen Funktionen zur Optimierung der Leistung für die Zielendgeräte. Die Ausgangsspannung wird durch einen Widerstand eingestellt, während ein weiterer optionaler Widerstand die Genauigkeit der Ausgangsspannung verbessert, indem er den thermischen Koeffizienten des Spannungsabfalls der Flyback-Dioden aufhebt. Der Regler LM25185 mit dem integrierten Hochstrom-MOSFET-Gate-Treiber erweitert den Leistungsbereich von weniger als 1 W auf mehr als 50 W und macht das Gerät zu einer skalierbaren und einfach zu migrierenden Designlösung über einen weiten Leistungsbereich hinweg. Die über den COMP-Pin abstimmbare Kompensation und die mithilfe des Strommesswiderstands einstellbare Spitzenstrombegrenzung machen das Design flexibel und zu einer hervorragenden Wahl für unterschiedliche Anwendungsanforderungen.
Der Flyback-Controller LM25185/LM25185-Q1 ist in einem 14-poligen, thermisch verbesserten HTSSOP-Gehäuse von 5 mm x 4,4 mm mit einem 0,65 mm Pin-Raster erhältlich. Die LM25185-Q1-Bauteile von Texas Instruments sind nach AEC-Q100 für Automobilanwendungen qualifiziert.
Flyers
- Fähig für die funktionale Sicherheit
- Dokumentation zur Unterstützung des Designs von funktionalen Sicherheitssystemen ist verfügbar
- Breiter Eingangsspannungsbereich von 4,5 V bis 42 V
- Erweiterter Leistungsbereich von unter 1 W bis über 50 W
- Robustes PSR-Flyback-Design für zuverlässige und robuste Anwendungen
- Robustes Design, bei dem nur ein Transformator die Isolationsbarriere überschreitet
- ±1,5 % Gesamtgenauigkeit der Ausgangsregelung
- Optionale VOUT -Temperaturkompensation
- Eingangs-UVLO- und thermischer Abschaltschutz
- Überstromfehlerschutz im Hiccup-Modus
- 0,9 mm HV-LV-Pin-Abstand im 14-Pin-HTSSOP-Gehäuse
- -40°C bis ++150 °C Sperrschichttemperaturbereich
- Die Integration reduziert Designgröße und -kosten
- Für die VOUT -Regelung ist kein Optokoppler oder eine Transformator-Hilfswicklung erforderlich
- Hochstrom-Leistungs-MOSFET-Gate-Treiber mit einem Spitzensenkstrom von 2 A und einem Spitzenquellstrom von 1 A
- Hohe Effizienz mit branchenführendem aktiven IQ
- Quasi-resonantes Schalten im Boundary Conduction Mode (BCM) bei hoher Last
- Externe VCC -Option für verbesserte Effizienz
- Hohe Effizienz bei geringer Last mit dem niedrigsten IQ (25 µA typisch mit externer VCC)
- Implementierungen mit Einzel- und Mehrfachausgabe
- Extrem niedrige leitungsgebundene und abgestrahlte EMI-Signaturen
- Sanftes Schalten vermeidet eine Sperrverzögerung der Diode
- Entwickelt für CISPR 32 EMI-Anforderungen
Applikationen
- Fabrikautomatisierung und -steuerung
- Isolierte Feldsender
- Feldaktautoren
- Mehrere Ausgangsschienen für analoge Eingangsmodule
- Motorantriebe
- IGBT- und SiC-Gate-Treiber-Zubehör
- Solarenergiesysteme
- Mikrowechselrichter und Solarstromoptimierer
- PoE PD DC/DC-Wandler
- HVAC-Systeme für die Gebäudeautomation
- Generische, isolierte Bias-Stromschienen für Industrie- und Telekommunikationssysteme
- Generische IGBT-, MOSFET-, GaN- und SiC-Gate-Treiber
Datenblätter
Funktionales Blockdiagramm
