Texas Instruments LM2623 DC/DC-Aufwärtswandler
Texas Instruments LM2623 Gated-Oszillator-basierte DC/DC-Aufwärtswandler eignen sich für eine große Auswahl von Applikationen. Der Entwickler kann die Ausgangsspannung, die Betriebsfrequenz (300 kHz bis 2 MHz) und das Tastverhältnis (17 % bis 90 %) programmieren, um die Leistungsfähigkeit zu optimieren. Der LM2623 erlaubt eine Eingangsspannung zwischen 0,9 V und 14 V und wandelt diese in eine geregelte Ausgangsspannung zwischen 1,24 V und 14 V um. Die Werte der Eingangsspannung oder des Eingangs-Ausgangsspannungsverhältnisses können fest sein oder variieren. Der LM2623 zeichnet sich durch einen hohen Wirkungsgrad und einen stabilen Betrieb über einen weiten Betriebsbereich aus und verwendet einen mühelosen Ein-/Ausschaltsteuermodus. Der LM2623 überspringt Schaltzyklen, wenn er die Regelgrenze erreicht hat (Impulsfrequenzmodulation, PFM), wodurch das Bauteil gesteuert werden kann. Die LM2623-Q1 Bauteile sind AEC-Q100-qualifiziert für Automobil-Applikationen.Merkmale
- Good efficiency over a very wide load range
- Low output voltage ripple
- Up to 2MHz switching frequency
- 0.9V to 14V Operating voltage
- 1.1V Start-up voltage
- 1.24V to 14V Adjustable output voltage
- 0.17Ω Internal MOSFET
- Up to 90% Regulator efficiency
- 80µA Typical operating current (into VDD pin of supply)
- Low shutdown current (IQ < 2.5µA)
- 4mm × 4mm Thermally enhanced WSON package option
Applikationen
- Automotive camera
- Automotive radar
- Automotive GPS
- Flash memory programming
- White-LED drive
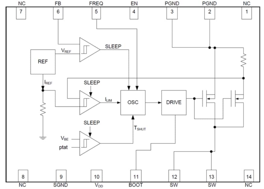
Block Diagram
Veröffentlichungsdatum: 2017-11-30
| Aktualisiert: 2023-05-04
