Texas Instruments LM3492EVAL 2-Ch Boost Regulator Evaluation Board
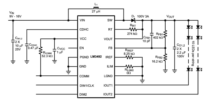
Texas Instruments LM3492EVAL 2-Channel Boost Regulator Evaluation Board is designed to help evaluate of the features and abilities of the LM3492. The LM3492 from Texas Instruments is a dimmable LED drive that is designed to drive 2 LED strings. Each string can consist of 10 LEDs running at 150mA and the forward voltage of each LED is typically 3.8V. The input voltage is from 9V to 16V.Schematic
Veröffentlichungsdatum: 2015-09-09
| Aktualisiert: 2022-03-11
