Texas Instruments LM34966-Q1 Boost-/SEPIC-/Flyback-Controller

Der LM34966-Q1 Boost-/SEPIC-/Flyback-Controller von Texas Instruments ist ein nicht-synchroner Boost Controller mit großem Eingangsbereich und Spitzenstrommodussteuerung. Das Bauteil kann in Boost-, SEPIC- oder Flyback-Topologien verwendet werden. Der LM34966-Q1 von Texas Instruments kann von einer 1-cell Batterie mit einem Minimum von 2,97 V beginnen, wenn der BIAS-Pin mit dem VCC -Pin verbunden ist. Das Bauteil kann mit einer Eingangsversorgungsspannung von nur 1,5 V betrieben werden, wenn der BIAS-Pin 3,5 V übersteigt. Darüber hinaus unterstützt der interne VCC -Regler einen BIAS-Pin-Betrieb bis zu 40 V (45 V absolutes maximum) für den Automotive-Lastabwurf. Die Schaltfrequenz ist mit einem externen Widerstand von 100 kHz bis 500 kHz dynamisch programmierbar.

Merkmale

  • AEC-Q100-qualifiziert für Fahrzeuganwendungen
    • Temperaturklasse 1: -40°C bis +125 °C TA
    • Maximale Betriebstemperatur von 150 °C TJ
  • Fähig für die funktionale Sicherheit
    • Dokumentation zur Unterstützung des Designs von funktionalen Sicherheitssystemen ist verfügbar
  • Geeignet für Batterieapplikationen mit großem Eingangsbetriebsbereich in Fahrzeugen
    • 3,5 V bis 40 V Betriebsbereich (45 V absolutes max.)
    • 2,97 V bis 16 V, wenn BIAS = VCC
    • Minimale Aufwärts-Versorgungsspannung 1,5 V bei Vorspannung ≥ 3,5 V
    • Eingangs-Überspannungsschutz von bis zu 45 V
    • Reduzierte Batterieentladung
      • Niedriger Abschaltstrom (IQ ≤ 2,6 µA)
      • Niedriger Betriebsstrom (IQ ≤ 490 µA)
  • Kleine Lösungsgröße und geringe Kosten
    • Integrierter Fehlerverstärker ermöglicht eine primärseitige Regelung ohne Optokoppler (Flyback)
    • Reduzierte Unterschwingung während des Anlassens (start-Stopp-Applikation)
  • Höherer Wirkungsgrad mit geringer Verlustleistung
    • Genauer Strombegrenzungsschwellenwert: 100 mV, ±7 %
    • Starker 1,0 A Spitzenstandard-MOSFET-Treiber
    • Unterstützt eine externe VCC-Versorgung
  • Verhindert AM-Band-Störung und Nebensignaleffekt
    • Optionale Taktsynchronisierung
    • Dynamisch programmierbare Schaltfrequenz von 100 kHz bis 500 kHz
  • Integrierte Schutzfunktionen
    • Konstante Spitzenstrombegrenzung über die Eingangsspannung
    • Hiccup-Modus-Überlastschutz
    • Programmierbare Leitungs-UVLO
    • OVP-Schutz
    • Thermische Abschaltung
  • Exakte Genauigkeit der Feedback-Referenz: ±1 %
  • Programmierbarer zusätzlicher Neigungsausgleich
  • Einstellbarer Soft-Start
  • PGOOD-Anzeige
  • 14-pin-HTSSOP-Gehäuse (5,0 mm × 4,4 mm)

Applikationen

  • 12 V-Automotive-Batterieapplikation
  • Automotive-Start-Stopp-Applikation
  • Hochspannungs-LiDAR-Netzteil
  • Flyback mit mehreren Ausgängen ohne Optokoppler
  • Vorspannungsversorgung von Automotive-LED-Rückleuchten
  • Boost-, SEPIC-, Flyback-Leistungsmodul mit großem Eingang
  • Audioverstärker-Applikation
  • Batteriebetriebenes Boost, SEPIC, Flyback

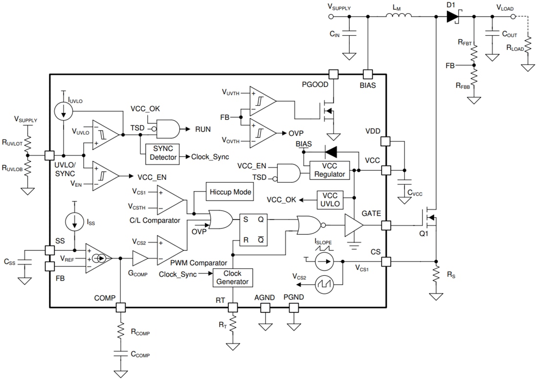
Funktionales Blockdiagramm

Blockdiagramm - Texas Instruments LM34966-Q1 Boost-/SEPIC-/Flyback-Controller
Veröffentlichungsdatum: 2020-12-04 | Aktualisiert: 2025-02-27