Texas Instruments LM5012/LM5012-Q1 Nicht-synchrone Abwärtswandler

Texas Instruments LM5012/LM5012-Q1 Nicht-synchrone Abwärtswandler sind zur Regelung über einen großen Eingangsspannnungsbereich ausgelegt und reduzierten die Notwendigkeit für externe Überspannungsschutz-Komponenten. Die minimale Einschaltzeit von 50 ns ermöglicht hohe Abwärtsverhältnisse, so dass die direkte Abwärtswandlung von einem 48-V-Nenneingang zu Niederspannungsschienen für reduzierte Systemkomplexität und Kosten möglich ist. Der LM5012/LM5012-Q1 wird falls erforderlich, bei Eingangsspannungseinbrüchen von nur 6 V bei einem Tastverhältnis von nahezu 100 % betrieben. Dadurch eignet sich dieses Bauteil hervorragend für Hochleistungs-Industrieapplikationen.

Mit einem integrierten High-Side-Leistungs-MOSFET liefert der LM5012/LM5012-Q1 einen Ausgangsstrom von bis zu 2,5 A. Die Constant-On-Time-Steuerungsarchitektur (COT) bietet eine nahezu konstante Schaltfrequenz mit einem ausgezeichneten Last- und Leitungs-Einschwingverhalten. Weitere Funktionen des LM5012/LM5012-Q1 umfassen einen extrem niedrigen IQ und einen innovativen Spitzenüberstromschutz, eine integrierte VCC-Vorspannungsversorgung und eine Bootstrap-Diode, eine Präzisionsfreigabe und eine Eingangs-UVLO sowie einen Übertemperaturschutz mit automatischer Wiederherstellung. Eine Open-Drain-PGOOD-Anzeige bietet eine Sequenzierung, eine Fehlermeldung und eine Ausgangsspannungsüberwachung.

Der LM5012/LM5012-Q1 ist in einem integrierten 8-Pin-PowerPad™-Schaltkreisgehäuse verfügbar. Das Pin-Rastermaß von 1,27 mm des Bauteils bietet einen ausreichenden Abstand für Hochspannungsapplikationen. Die LM5012-Q1 Bauteile von Texas Instruments sind gemäß AEC-Q100 für Fahrzeuganwendungen zugelassen.

Merkmale

  • Für zuverlässige und robuste Applikationen ausgelegt
    • Großer Eingangsspannungsbereich von 6 V bis 100 V
    • Sperrschichttemperaturbereich: -40 °C bis +125 °C
    • Fester interner Soft-Start-Timer von 3 ms
    • Spitzenstrombegrenzungsschutz
    • Eingangs-UVLO und Übertemperaturschutz
  • Geeignet für skalierbare Industrie-Netzteile
    • Pin-zu-Pin-kompatibel mit dem LM5163 und LM5164 (100 V, 0,5 A oder 1 A) und dem LM5013-Q1 (100 V, 3,5 A)
    • Niedrige Mindest-Ein- und Ausschaltzeiten von 50 ns
    • Dioden-Emulation für hohen Wirkungsgrad bei niedriger Last
    • Nulllast-Ruhestrom: 10 µA
    • Abschalt-Ruhestrom: 3,1 µA
  • Fähig für die funktionale Sicherheit
    • Dokumentation zur Unterstützung des Designs von funktionalen Sicherheitssystemen ist verfügbar
  • Für Anforderungen für extrem niedrige EMI optimiert
    • Erfüllt CISPR 25 Klasse 5 Standard
  • Integration reduziert die Lösungsgröße und die Kosten
    • COT-Modus-Steuerarchitektur
    • Integrierter 100-V-Leistungs-MOSFET von 0,25 Ω
    • Interne Referenzspannung von 1,2 V
    • Keine Schleifenkompensationskomponenten
    • Interner VCC-Vorspannungsregler und Bootstrap-Diode

Applikationen

  • Hybrid-, Elektro- und Antriebsstrangsysteme
  • Wechselrichter und Motorsteuerung
  • Industrie-Transportsysteme

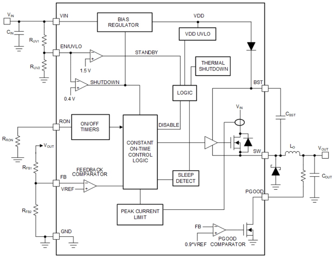
Funktionales Blockdiagramm

Blockdiagramm - Texas Instruments LM5012/LM5012-Q1 Nicht-synchrone Abwärtswandler
Veröffentlichungsdatum: 2022-11-08 | Aktualisiert: 2022-11-21